Urenbestanden Premium
Algemene informatie
Easyflex biedt je de mogelijkheid urenbestanden te importeren die door relaties zijn aangeleverd. Aan de hand van deze gegevens worden er urendeclaraties samengesteld die door Easyflex kunnen worden verwerkt tot loonspecificaties en/of facturen. Het bestand zal dus méér gegevens moeten bevatten dan uitsluitend de uren of het aantal kilometers. Onderstaande zaken zijn de minimale gegevens die in het urenbestand moeten staan om te kunnen worden verwerkt:
Om wie gaat het?
Hoeveel uren of kilometers?
Op welke periode slaan de gegevens?
Wat is het uurloon en het tarief?
Voordat je de urenbestanden kunt importeren en verwerken dien je eerst in het onderdeel 'Beheer > Programmarechten' het onderdeel 'Urenbestand-definities' en de onderliggende tabbladen beschikbaar te stellen en in 'Beheer > Programmarechten' de onderdelen 'Backoffice > Urenbestanden' en de onderliggende tabbladen beschikbaar te stellen. Let erop dat je het beschikbaar stellen van deze onderdelen en onderliggende tabbladen (Beheer > Programmarechten) aan de juiste rollen koppelt.

De indeling van een urenbestand is volkomen vrij. Je dient voor de indeling van een urenbestand eenmalig een urenbestand-definitie aan te maken. Hierin worden de specifieke kenmerken van het betreffende urenbestand vastgelegd. Zonder een urenbestand-definitie is het niet mogelijk om een urenbestand te verwerken tot loonspecificaties en/of facturen. Je legt eerst de urenbestand-definitie vast met daarin de algemene instellingen. Vervolgens kun je de specificatie van een urenbestand (al dan niet aan de hand van een voorbeeldbestand of een eigen aangemaakt bestand) en een hercodering (koppeling) van externe gegevens naar gegevens in Easyflex vastleggen.
In deze procesbeschrijving staat stap voor stap beschreven hoe je een urenbestand-definitie vastlegt en hoe je een urenbestand verwerkt:
Het vastleggen van de algemene instellingen van een urenbestand-definitie wordt uitgelegd in stap 1;
Het specificeren van het formaat van een urenbestand is stap 2;
Het hercoderen van een urenbestand wordt uitgelegd in stap 3;
Een urenbestand kan bestaan uit gegevens van meerdere relaties. Voor deze relaties kun je ook standaardinstellingen vastleggen. Dit is stap 4;
Het instellen van de e-mailinstellingen (bij het gebruik van urenbestanden Premium). Dit is stap 5;
Een voorbeeld van een urenbestand-definitie en bijbehorende urenbestanden vind je in stap 6;
Het importeren en verwerken van een urenbestand wordt uitgelegd in stap 7;
Uitleg over hoe een urenbestand wordt verwerkt, staat in stap 8.
Urenbestanden Premium onderscheid zichzelf t.o.v. de standaard urenbestanden met de volgende punten:
Het kunnen verwerken van een Excel format (.xlsx of .xlsm);
Het direct kunnen verwerken van een urenbestand welke vanuit o.a. de relatie naar een daarvoor bestemt e-mail adres kan worden verstuurd;
Doormiddel van macro’s (de interne taal van Easyflex) gegevens vanuit het Excel document omzetten en/of berekenen naar de juiste gegevens.
Kom je er niet uit of heb je hulp nodig? Het is ook mogelijk om de inrichting van urenbestand definitie(s) door Easyflex te laten uitvoeren op basis van consultancy. Hierna kan er ook d.m.v. belafspraken hulp geboden worden bij het hercoderen van gegevens zodat er een directe koppeling kan worden gemaakt vanuit de geïmporteerde gegevens t/m verloning/facturatie! Mocht je hier gebruik van willen maken kun je hiervoor een mail sturen naar support@easyflex.nl.
Urenbestanden Premium activeren
Urenbestanden Premium kan worden ingeschakeld op drie manieren:
Via ‘Beheer > Urenbestand-definities > Instellingen’;
Wanneer er tijdens het aanmaken van een urenbestand-definitie wordt gekozen voor het ‘Type’ ‘Excel bestand (Urenbestanden Premium)’;
Wanneer de optie ‘E-mail actief’ via ‘Beheer > Urenbestand-definitie > selecteer urenbestand-definitie > Wijzig > e-mail instellingen’ wordt geactiveerd.
Let op: aan het gebruik van Urenbestanden Premium zijn kosten verbonden.
Urenbestanden Premium kan worden uitgeschakeld via 'Beheer > Urenbestand-definities > Instellingen’.
Stap 1: Vastleggen van algemene instellingen
In 'Beheer > Urenbestand-definities' worden alle aangemaakte urenbestand-definities van de werkmaatschappij in een overzicht getoond. Door het activeren van de knop 'Nieuw' kun je een nieuwe urenbestand-definitie aanmaken. Als je een bestaande urenbestand-definitie wilt aanpassen of verwijderen activeer je de knoppen 'Wijzigen' of 'Verwijderen'. Hieronder wordt uitgelegd hoe je de algemene instellingen van een urenbestand-definitie kunt vastleggen.

Urenbestand-definities - Algemeen
Nieuwe urenbestand-definitie vastleggen
Na het activeren van de knop 'Nieuw' kom je in het tabblad 'Urenbestand-definities > Algemeen'. Op dit tabblad leg je de naam, omschrijving en algemene instellingen van de definitie vast.
Urenbestand algemene gegevens
In deze velden geef je het urenbestand een naam en kun je er een korte omschrijving aan toevoegen. Vervolgens selecteer je het ‘Type' van het urenbestand. Voor urenbestanden premium selecteer je hier ‘Excel bestand’. (Let op: Hieraan zijn kosten verbonden). Met dit type kun je Excel bestanden importeren die zijn opgeslagen als: .xlsx of .xlsm.

Ontrafelschema
Deze optie is alleen beschikbaar wanneer je gebruik maakt van Urenbestanden Premium. Met deze optie selecteer je het ontrafelschema wat van toepassing is op de urenbestanden definitie.
Standaard instellingen
Bij het verwerken van een urenbestand wordt er gekeken naar de inhoud. Als de relatie en/of het soort uren niet zijn vermeld of een urenbestand bestaat altijd uit hetzelfde soort uren voor dezelfde relatie, dan kun je hier vastleggen dat er standaard instellingen worden gebruikt. Je kunt standaard instellingen vastleggen voor:
Relatie
Looncomponent
Eenheid
Als je de eenheid 'Uren (decimaal)' selecteert dienen de uren bijvoorbeeld als 7.98 te worden genoteerd in het urenbestand. Maak je gebruik van de Plan4Flex urenbestanden? In dat geval kies je altijd voor 'Uren (tijdnotatie)'.Percentage
Bedrag inhouden
Belast / onbelast
Uren sparen
Als je het looncomponent 'loon overwerkuren' of 'loon onregelmatige uren' selecteert kun je aangeven of de uren gespaard of uitbetaald dienen te worden. Indien je kiest voor 'Flexwerker instelling' houdt Easyflex rekening met de instelling per flexwerker op tabblad 'Betalingen'.
Urendeclaraties
Je kunt een aantal standaard instellingen met betrekking tot de verloning en/of facturatie vastleggen:
Kostenplaatsen aanmaken indien deze niet bestaan
Indien je deze optie aanvinkt worden automatisch kostenplaatsen aangemaakt als deze in een urenbestand staan en niet bekend zijn in Easyflex. In 'Frontoffice > Relaties > Kostenplaatsen' worden deze vastgelegd. Je dient wel op het tabblad 'Bestandsformaat' aan te geven dat er kostenplaatsen in het urenbestand staan. De kostenplaatsen worden dan in de urendeclaraties opgenomen.Vergoedingen/inhoudingen automatisch overnemen uit de plaatsing
Indien er in de plaatsing vergoedingen en/of inhoudingen staan welke een eenheid op basis van uren of dagen hebben dan kunnen deze automatisch worden overgenomen en ingevoerd in urendeclaraties tijdens het verwerken van urenbestanden. Het betreft vergoedingen/inhoudingen met de eenheid 'Uur', 'Dag (ma t/m vr)' en 'Declaratietijdvak'. Je hoeft de vergoedingen en/of inhoudingen dan niet meer handmatig in te voeren in de urendeclaratie of ze in een urenbestand toe te voegen als aparte regel. Deze worden met het verwerken van een urenbestand automatisch voor je verwerkt in de urendeclaratie.Uitbetalen reserveringen
Je kunt kiezen uit de volgende 3 opties:N.v.t.: Opgenomen vakantie uren vanuit het urenbestand worden uitbetaald. Indien direct uitbetalen van de bovenwettelijke vakantie uren is aangevinkt op tabblad 'Betalingen' worden deze ook uitbetaald.
Automatisch overnemen uit tabblad 'Betalingen': Bovenwettelijke vakantie uren (indien direct uitbetalen is aangevinkt) worden uitbetaald. Opgenomen vakantie uren vanuit het urenbestand niet.
Overnemen uit 'Betalingen', opname VD volledig uitb.: Opgenomen vakantie uren vanuit het urenbestand worden uitbetaald en bovenwettelijke vakantie uren (indien direct uitbetalen is aangevinkt) worden ook uitbetaald.
Declaratiestatus
De urendeclaraties krijgen standaard de hier vastgelegde 'Status' nadat het urenbestand is verwerkt. Je heb de keuze uit 'Geaccordeerd voor verwerking' en 'Gereed voor eindaccordering'. De urendeclaraties kun je direct verlonen en/of factureren als de status 'Geaccordeerd voor verwerking' is geselecteerd. De urendeclaraties dienen nog geaccordeerd te worden voor verwerking als de status 'Gereed voor eindaccordering' is geselecteerd.Loonafrekening (deze optie is alleen beschikbaar als de declaratiestatus 'Geaccordeerd voor verwerking' is geselecteerd)
Het moment waarop de urendeclaraties worden verloond. De beschikbare keuzes zijn afhankelijk van de instellingen in 'Beheer > Bedrijfsinstellingen > Loonproces'.Facturatie (deze optie is alleen beschikbaar als de declaratiestatus 'Geaccordeerd voor verwerking' is geselecteerd)
Het moment waarop de urendeclaraties worden gefactureerd. De beschikbare keuzes zijn afhankelijk van de instellingen in 'Beheer > Bedrijfsinstellingen > Factureerproces'.
Plaatsingen
Plaatsingen bepalen
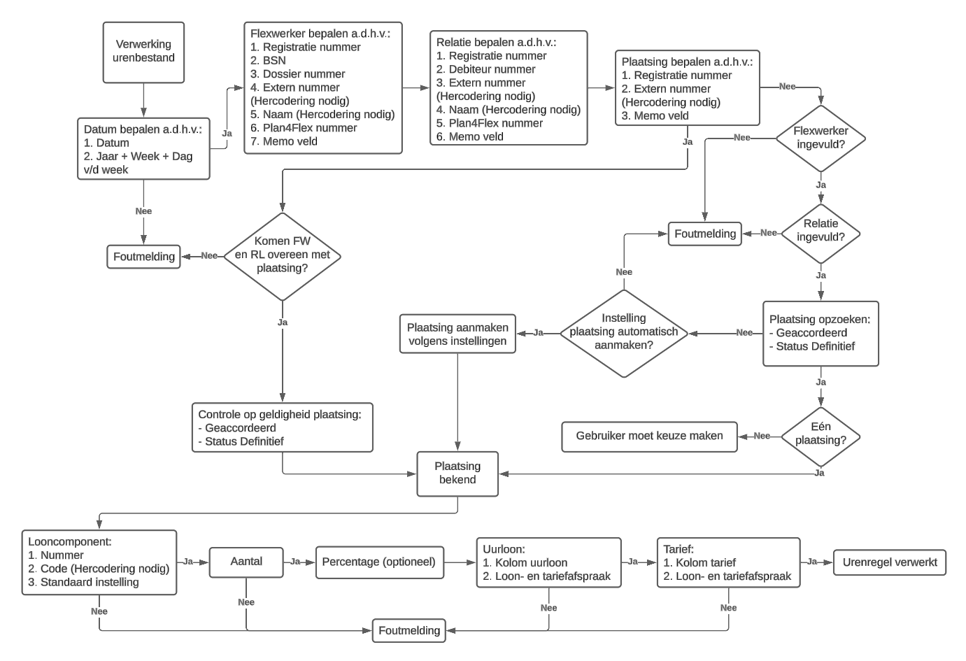
Als een urenbestand uren bevat van flexwerkers die geen plaatsing hebben bij de betreffende relatie, worden deze uren niet verloond. Zonder plaatsing kan in Easyflex geen urenverwerking plaatsvinden. Er wordt bij het verwerken van het urenbestand dan ook gecontroleerd of er reeds een bestaande plaatsing is, waarin de uren kunnen worden verwerkt. Dit gebeurt op basis van de velden die geselecteerd zijn bij 'Plaatsingen bepalen'. Je hebt de keuze uit:
Flexwerker
Relatie
Datum
Ligt de datum in het urenbestand voor de aanvangsdatum van de plaatsing, dan zal er een nieuwe plaatsing aangemaakt moeten worden omdat de uren niet op de bestaande plaatsing verwerkt kunnen worden.Functie
Komt de functie in het urenbestand (afhankelijk van de hercodering van de functie code die is vastgelegd op tabblad 'Hercoderen') niet overeen met de functie in de huidige plaatsing, dan zal er een nieuwe plaatsing aangemaakt moeten worden omdat de uren niet op de bestaande plaatsing verwerkt kunnen worden.Kostenplaats
Komt de kostenplaats in het urenbestand niet overeen met de kostenplaats in de huidige plaatsing, dan zal er een nieuwe plaatsing aangemaakt moeten worden omdat de uren niet op de bestaande plaatsing verwerkt kunnen worden.Tariefschema
Komt het tariefschema in het urenbestand niet overeen met het tariefschema in de huidige plaatsing, dan zal er een nieuwe plaatsing aangemaakt moeten worden omdat de uren niet op de bestaande plaatsing verwerkt kunnen worden. Staat er in het urenbestand geen tariefschema maar in de plaatsing wel, dan worden de uren op de bestaande plaatsing verwerkt. Let op! het tariefschema moet wel beschikbaar zijn voor de relatie.Loonschema
Komt het loonschema in het urenbestand niet overeen met het loonschema in de huidige plaatsing, dan zal er een nieuwe plaatsing aangemaakt moeten worden omdat de uren niet op de bestaande plaatsing verwerkt kunnen worden. Staat er in het urenbestand geen tariefschema maar in de plaatsing wel, dan worden de uren op de bestaande plaatsing verwerkt. Let op! het loonschema moet wel beschikbaar zijn voor de relatie.
Plaatsingen aanmaken
Bij 'Plaatsingen aanmaken' kun je aangeven of er automatisch plaatsingen moeten worden aangemaakt (indien deze nog niet bestaan). Er wordt dan ook een aanvraag in 'Relaties > aanvragen en plaatsingen' vastgelegd. Je kunt een aantal standaard instellingen vastleggen met betrekking tot de plaatsingen:
Hoofdfunctie
De hoofdfunctie die in de aan te maken plaatsingen wordt toegepast. Staat er in het urenbestand een functie en wordt dit aangegeven in tabblad 'Bestandsformaat', dan wordt de functie uit het urenbestand toegepast.Functienaam
De functienaam die voor de aan te maken plaatsingen wordt toegepast.Functiegroep
De functiegroep die voor de aan te maken plaatsingen wordt toegepast.Leveringswijze
De leveringswijze die voor de aan te maken plaatsingen wordt toegepast.Oproep
Accorderen urendeclaraties
Tijdens het automatisch aanmaken van deze plaatsingen worden geen looncomponenten in de plaatsingen gezet (tenzij je werkt met tarievenschema's en de tariefschemacode in het urenbestand opneemt). Deze kun je zelf toevoegen in de plaatsing op het tabblad 'Lonen en tarieven'. Als er in een urenbestand meerdere relaties staan kun je dit ook per relatie in tabblad 'Urenbestand definities > Instellingen' vastleggen. In dit tabblad kun je ook een koppeling maken voor standaard factuuradressen, kostenplaatsen en lonen en/of tarievenschema's.
M.b.t. de startdatum van de plaatsingen die automatisch worden aangemaakt (indien deze niet bestaan) heb je de keuze uit de volgende opties:
Maandag van de week
Op basis van de datum op de eerste urenregel uit het urenbestand wordt er een plaatsing aangemaakt m.i.v. de maandag die voor de betreffende datum ligt.De datum van de eerste urenregel
Op basis van de datum op de eerste urenregel uit het urenbestand wordt er een plaatsing aangemaakt m.i.v. dezelfde datum.

Lonen en tarieven
Bij het aanmaken van een plaatsing dient altijd een sector te worden geselecteerd. Bij 'Sector' kun je aangeven of deze automatisch moet worden geselecteerd of dat je deze bijvoorbeeld in het urenbestand wilt verwerken.
Je heb de volgende keuzes:
Automatisch (altijd eerste selecteren)
Easyflex selecteert altijd de eerste sector bij het automatisch aanmaken van een plaatsing.Automatisch (handmatig bij meerdere sectoren)
Easyflex geeft een foutmelding wanneer er meerdere sectoren beschikbaar zijn voor plaatsing. Je dient de sector dan alsnog handmatig vast te leggen.Standaard sector
Je kunt een standaard sector selecteren die gebruikt dient te worden bij het aanmaken van de plaatsing. Je kunt een keuze maken uit alle actieve sectoren.Urenbestand
Easyflex gebruikt de sector die je in het urenbestand hebt opgenomen.Handmatig
Easyflex selecteert geen sector in de plaatsing. Je dient de sector handmatig vast te leggen.
Nadat je de sector geselecteerd hebt dien je het beloningssysteem voor de plaatsing te selecteren. Wanneer je kiest voor inlenersbeloning, wordt de loonschaal automatisch gevuld met inlenersbeloning.
Wanneer je bij beloningssysteem kiest voor Uitzend CAO, kun je afhankelijk van de functie en het functieniveau kiezen voor normtabel, instroomtabel, loongebouw allocatie of loongebouw overige.
Ten slotte kun je aangeven of er een loon- en of tarievenschema gebruikt dient te worden. Je hebt de volgende keuzes:
N.v.t.
Er wordt geen gebruik gemaakt van een loon- en/of tarievenschema.Automatisch
Er wordt automatisch een loon- en/of tarievenschema geselecteerd.Standaard loon- en/ of tarievenschema
Je kunt een standaard loon- en/of tarievenschema selecteren die gebruikt dient te worden bij het aanmaken van de plaatsing.Urenbestand
Easyflex gebruikt het loon- en/of tarievenschema dat je in het urenbestand hebt opgenomen.Handmatig
Easyflex selecteert geen loon- en/of tarievenschema in de plaatsing. Je dient het loon- en/of tarievenschema handmatig vast te leggen.
Bij ‘Uurloon plaatsing’ kun je vanuit het urenbestand het uurloon aangeven waarmee de plaatsing aangemaakt dient te worden. Dit is handig wanneer je geen loonschema gebruikt.
Als je deze optie aan vinkt wordt het uurloon dat op de eerste datumregel van de flexwerker zichtbaar is toegepast in de plaatsing. Let op: dit hoeft niet per se de bovenste regel in het urenbestand te zijn; er wordt gekeken naar de eerste datum. Dus stel: ik heb op de eerste regel “03-01” met uurloon 15,-, en op de 2e regel “01-01” met uurloon 20,-, dan wordt 20,- het uurloon in de plaatsing (dus op basis van het uurloon dat op de eerste datum wordt vermeld).
Indien het tarief berekent wordt op basis van een tarieffactor of marge kun je in het veld 'Tariefberekening met uurloon uit' aangeven of het tarief berekent dient te worden op basis van het uurloon in de plaatsing of op basis van het uurloon uit het urenbestand (indien op beide plekken een afwijkend uurloon is vastgelegd).
Als je in dit tabblad de verplichte velden hebt ingevuld en opgeslagen met de knop 'Opslaan' worden de tabbladen 'Bestandsformaat', 'Hercoderen' en 'Instellingen' geactiveerd.
Stap 2 Excel bestand (Urenbestanden Premium): Specificeren van het bestandsformaat
Na het vastleggen van de algemene gegevens van de urenbestand-definitie kun je in het tabblad ‘Bestandsformaat' het formaat van een urenbestand specificeren. Het wordt aangeraden om een voorbeeldbestand te gebruiken zodat je direct ziet welke kolommen je dient te definiëren. Aan de hand van deze specificatie wordt gekeken onder welke urenbestand-definitie het bestand valt. In het geval van het versturen van een urenbestand door middel van een e-mail, is het e-mailadres dat is vastgelegd onder het tabblad 'e-mail instelling’ gekoppeld aan de desbetreffende urenbestand-definitie. Zodra het urenbestand wordt verstuurd naar het e-mailadres wordt de urenbestand-definitie automatisch geselecteerd. Als het bestandsformaat niet wordt vastgelegd, zullen er tijdens het verwerken van het urenbestand coderingsfouten worden gemeld die opgelost dienen te worden om het bestand te verwerken. Hieronder wordt beschreven hoe je aan de hand van een bestand het formaat kunt specificeren.

Nieuw urenbestand specificeren
Aan de hand van een voorbeeldbestand kun je de velden waar de kolommen uit het urenbestand onder komen te staan benoemen. Als je geen urenbestand hebt kun je zelf een voorbeeldbestand aanmaken of gebruik één van de voorbeelden op deze pagina.

Selectie werkblad
Doormiddel van de optie “Selectie werkblad” kun je aangeven op welke werkbladen de macro’s van toepassing zijn. Je hebt de volgende opties:
Op naam (default) > De macro’s worden gekoppeld aan de exacte werkbladnaam van het voorbeeld bestand.
Deze optie kun je gebruiken wanneer je zeker weet dat de naam van het werkblad niet veranderd.
Op volgnummer > De macro’s worden gekoppeld aan de nummering van de werkbladen, er wordt hierbij dus niet meer gekeken naar de naam van het werkblad.
Deze optie kun je gebruiken wanneer de naam van het urenbestand kan veranderen.
Alle werkbladen > De macro’s worden op één werkblad gedefinieerd en gelden voor alle werkbladen in het Excel bestand.
Deze optie kun je gebruiken wanneer er bijvoorbeeld per flexwerker een nieuw werkblad wordt gebruikt en waarbij de indeling van deze werkbladen identiek zijn.
Laatste werkblad > De macro’s worden alleen uitgevoerd op het laatste werkblad van het Excel bestand.
Deze optie kun je gebruiken bij een Excel bestand welke iedere keer verder word uitgebreid. Alleen het laatste werkblad word verwerkt.
Wanneer je deze optie aanpast/gebruikt is het erg belangrijk om altijd het voorbeeld bestand te testen, d.m.v. de “Testen” knop, om te controleren of de juiste gegevens zichtbaar zijn in de test resultaten.
Werkblad
Indien het voorbeeld urenbestand meerdere tabbladen / werkbladen bevat, kun je via deze dropdown wisselen tussen de tabbladen. Het is erg belangrijk dat de naam van het werkblad overeen komt met de naam van het werkblad welke wordt gebruikt in het urenbestand wat verwerkt gaat worden. Indien dit niet het geval is ziet Easyflex dit als een ‘nieuw’ werkblad en zullen de gegevens niet verwerkt kunnen worden.
Celbereik
Door middel van het celbereik geef je aan welke cellen gedefinieerd moeten worden. Het is mogelijk om een range in het veld te typen maar het is ook mogelijk om de cellen te selecteren door middel van je muis.
Als je een kolom vanaf een bepaalde regel tot aan de laatste regel van Excel wilt definiëren, omdat je niet weet hoeveel regels er precies worden ingestuurd vanuit de relatie, kun je dit op de volgende manieren doen:
Typ de range in het veld: D6:D1048576 (1048576 is de laatste regel in Excel), of;
Sleep vanaf de eerste regel die je wil definiëren tot na de 100e regel. Je zal zien dat er automatisch de laatste regel van Excel wordt geselecteerd, of;
Gebruik een toetsenbordcombinatie. Selecteer de start cel bijvoorbeeld ‘D6’ druk vervolgens op de toets combinatie ‘Ctrl + Shift + Pijl naar benden ↓’. Het celbereik D6:D1048576 word geselecteerd. Dit werkt ook met ‘Ctrl + Shift + ← OF ↑ OF →'. Hiermee wordt het maximum bereik geselecteerd.
Veld
In een urenbestand staat vaak de codering die door de relatie wordt gehanteerd. Deze codering is niet bekend of over te zetten naar Easyflex. Deze externe codering dient te worden geïdentificeerd in Easyflex. Dit doe je door de kolommen te koppelen aan 'Velden'. Om een kolom (of een deel van een kolom) te koppelen selecteer je het gewenste gedeelte en kun je in 'Veld' een naam selecteren. Welke kolommen je wilt koppelen bepaal je zelf.
Je kunt de volgende velden koppelen:
N.v.t.
Aantal
De 'eenheid' van het aantal is afhankelijk van het soort looncomponent.Afwijkende functienaam
Indien in de plaatsing een afwijkende functienaam moet worden toegepast kun je deze opnemen in het urenbestand.Afwijkende tekst loonspecificatie
Indien voor een bepaald looncomponent een afwijkende tekst moet worden toegepast op de loonspecificatie kun je dit opnemen in het urenbestand.Business unit plaatsing
De business unit die van toepassing is bij de plaatsing van de flexwerkerCao schaal plaatsing
In dit veld kun je de cao schaal ingeven, welke zal worden getoond op de loonspecificatie van de flexwerker.Code afwijkend BTW tarief
Een externe code waarmee je een afwijkend BTW tarief kunt gebruiken per regel in het urenbestand.Dag van de week
Hiermee word de dag van de week geselecteerd waarmee in combinatie met de velden ‘Jaar’ en ‘Week’ een datum kan worden berekend. Je hebt de optie voor een Nederlandse en Engelse dag aanduiding.Datum
De datum waarvoor de uren gelden. Je kunt de datum vastleggen op de volgende manieren: YYYY-MM-DD (2024-01-20 of 2024/1/20) / DD-MM-YYYY (25-03-2024 of 25/3/2024) / MM-DD-YYYY (03-25-2024 of 3/25/2024). Het is mogelijk om afwijkende datum notaties te gebruiken zoals bijvoorbeeld DD.MM.YYYY of MM/DD/YYYY. Deze datum notitie kunnen in het veld ‘Formaat’ worden getypt. Er moet altijd een dag aanduiding (aangegeven met een D), maand aanduiding (aangegeven met een M) en jaar aanduiding (aangegeven met een Y) in het veld worden getypt.Declaratie extern nummer
Het declaratienummer van urendeclaratie zoals bij de relatie bekend is.Flexwerker Plan4Flex nummer
Het Plan4Flex nummer van de flexwerker.Flexwerker burgerservicenummer
Het Burgerservicenummer zoals vastgelegd in Easyflex.Flexwerker dossiernummer
Het dossiernummer van de flexwerker.Flexwerker extern nummer
Een extern nummer van de flexwerker.Flexwerker registratienummer
Het registratienummer zoals in Easyflex staat.Flexwerker memoveld
Hierbij kun je een memoveld selecteren die correspondeert met een flexwerker. Enkel memovelden van het type ‘Getalveld’ en ‘Tekstveld’ kunnen geselecteerd worden.Flexwerker naam
De naam van de flexwerker.Flexwerker registratienummer
Het registratienummer van de flexwerker.Flexwerker werkmaatschappijnummer
Het werkmaatschappijnummer van de flexwerker.Functie code
Een externe code van de functie.Functie idnr
Het nummer van de functie zoals bekend in Easyflex.Gewerkt tot
De tijd wanneer de flexwerker is gestopt met werken. Het is mogelijk om meerdere kolommen te definiëren als ‘Gewerkt tot’. Het aantal gedefinieerde ‘Gewerkt tot’ kolommen moet overeen komen met het aantal ‘Gewerkt van’ kolommen.Gewerkt van
De tijd dat de flexwerker is begonnen met werken. Het is mogelijk om meerdere kolommen te definiëren als ‘Gewerkt van’. Het aantal gedefinieerde ‘Gewerkt van’ kolommen moet overeen komen met het aantal ‘Gewerkt tot’ kolommen.Jaar
Het veld wat het jaar waarin de uren zijn gewerkt.Kostenplaats code
De kostenplaats wordt bij de relatie opgezocht aan de hand van de code.Kostenplaats naam
De kostenplaats wordt bij de relatie gezocht op basis van de naam.Looncomponent code
Een externe code welke aangeeft om wat voor soort looncomponent het gaat.Loonschema code
De code van het loonschema zoals bekend in Easyflex.Oproep plaatsing
Je hebt de keuze tussen 'Ja', 'Nee', en 'Jaarurennorm'.Pauze tot
De tijd wanneer de flexwerker is gestopt met zijn pauze. Het is mogelijk om meerdere kolommen te definiëren als ‘Pauze tot’. Het aantal gedefinieerde ‘Pauze tot’ kolommen moet overeen komen met het aantal ‘Pauze van’ kolommen.Pauze van
De tijd dat de flexwerker is begonnen met zijn pauze. Het is mogelijk om meerdere kolommen te definiëren als ‘Pauze van’. Het aantal gedefinieerde ‘Pauze van’ kolommen moet overeen komen met het aantal ‘Pauze tot’ kolommen.Percentage flexwerker
Het percentage van het looncomponent voor de flexwerker. Dit getal kan in decimalen worden getoond (115,25%).Percentage relatie
Het percentage van het looncomponent voor de relatie. Dit getal kan in decimalen worden getoond (110,75%).Plaatsing extern nummer
Een extern nummer van de plaatsing.Plaatsing memoveld
Hierbij kun je een memoveld selecteren die correspondeert met een plaatsing. Enkel memovelden van het type ‘Getalveld’ en ‘Tekstveld’ kunnen geselecteerd worden.Plaatsing registratienummer
Het plaatsingsnummer zoals bekend in Easyflex. Deze staat vermeld in de plaatsing op tabblad 'Periode en locatie'.Regelnummer
Een nummer in het bestand welke de urenregel uniek kan identificeren. Let op! Als je in een later stadium correcties wilt maken aan de hand van urenbestanden moet je het veld 'Regelnummer' koppelen.Relatie Plan4Flex nummer
Het Plan4Flex nummer van de relatie.Relatie debiteurennummer
Het debiteurennummer van de relatie zoals bekend in Easyflex.Relatie extern nummer
Een extern nummer van de relatie.Relatie memoveld
Hierbij kun je een memoveld selecteren die correspondeert met een relatie. Enkel memovelden van het type ‘Getalveld’ en ‘Tekstveld’ kunnen geselecteerd worden.Relatie naam
De naam van de relatie.Relatie registratienummer
Het registratienummer van de relatie zoals bekend in Easyflex.Relatie wekmaatschappijnummer
Het werkmaatschappijnummer van de relatie.Sector code
De sectorcode zoals bekend in Easyflex.Soort uren
Hiermee geef je het type uren in welke je vervolgens kan gebruiken in de urenontrafelaar om een ‘extra’ regel (tabblad extra) toe te voegen die alleen van toepassing is op dit type uren.Tarief
Het basis factuurtarief.Tariefschema code
De code van het tarievenschema zoals bekend in Easyflex.Uren per week plaatsing
Standaard uren per week t.b.v. de plaatsing.Uurloon
Het basis uurloon.Verdeelsleutel locatie omzet en kosten flexwerker
Percentage verdeelsleutel voor de kant van de flexwerker.Verdeelsleutel locatie uren flexwerker
Percentage verdeelsleutel voor de kant van de flexwerker.Verdeelsleutel relatiebeheerder omzet en kosten flexwerker
Percentage verdeelsleutel voor de kant van de flexwerker.Verdeelsleutel relatiebeheerder uren flexwerker
Percentage verdeelsleutel voor de kant van de flexwerker.Versie
De versie van de urenregel. Let op! Als je in een later stadium correcties wilt maken aan de hand van urenbestanden moet je het veld 'Versie' koppelen.Weeknummer
Het week nummer van het desbetreffende urenbestand.Werkzaamheden plaatsing
De werkzaamheden waarmee je de automatisch aangemaakte plaatsing wilt vullen.
De veldopties worden door Easyflex onderhouden.

Door het activeren van de knop 'Testen' wordt getest of het urenbestand kan worden verwerkt. Blijken er na de test fouten te zitten in het formaat of de koppeling met de velden dan dien je deze op te lossen. Hierna kun je een nieuwe test doen.
Sla de gedefinieerde kolommen vervolgens op.
Stap 3: Hercoderen
In een urenbestand staat vaak de codering die door de relatie wordt gehanteerd. Deze codering is niet bekend of over te zetten naar Easyflex. Deze externe codering dient te worden gekoppeld aan gegevens in Easyflex. Dit wordt 'hercoderen' genoemd. De codering leg je vast op het tabblad 'Hercoderen'. Je bent niet verplicht de hercoderingen van te voren vast te leggen. Je kunt een urenbestand dan wel importeren en verwerken, maar er worden dan meldingen gemaakt over ontbrekende hercoderingen. Deze dienen te worden opgelost voor een volledige verwerking. Hieronder wordt beschreven hoe je een hercodering vastlegt.
Tip: Importeer een (test)urenbestand altijd eerst in de Sandbox omgeving. Hierin kun je dan alle hercoderingen goed zetten. Vervolgens kun je deze aangepaste definitie importeren in de live omgeving.
Het tabblad 'Hercoderen' toont standaard alle hercoderingen die nog moeten worden gekoppeld of reeds zijn gekoppeld. Met de velden 'Soort hercodering', 'Status' en 'Externe code / nummer' kun je filteren op bestaande hercoderingen. Als je een nieuwe hercodering wilt vastleggen activeer je de knop 'Nieuw'. Afhankelijk van het soort hercodering dien je een specificatie op te geven. Je kunt de volgende hercoderingen invullen:
Nieuwe hercodering
Code afwijkend BTW tarief
De code uit het urenbestand.Flexwerker extern nummer
Het externe nummer van de flexwerker uit het urenbestand.Flexwerker naam
De naam uit Easyflex.Relatie extern nummer
Het externe nummer van de relatie uit het urenbestand.Relatie
De naam uit Easyflex.Relatie naam
De naam uit het urenbestand.Relatie
De naam uit Easyflex.Plaatsing extern nummer
Het externe nummer.Functie code
De externe code van een functie uit het urenbestand.Functie
De functie uit Easyflex.Looncomponent code
De externe code uit het urenbestand.Looncomponent
De naam van een looncomponent uit Easyflex.Tekst loonslip
De omschrijving op de loonspecificatie.Tekst factuur
De omschrijving op de factuur.Eenheid
Als je de eenheid 'Uren (decimaal)' selecteert dienen de uren als 7.98 te zijn genoteerd in het urenbestand.Belast / onbelast
Uren sparen
Als je het looncomponent 'loon overwerkuren' of 'loon onregelmatige uren' selecteert kun je aangeven of de uren gespaard of uitbetaald dienen te worden. Indien je kiest voor 'Flexwerker instelling' houdt Easyflex rekening met de instelling per flexwerker op tabblad 'Betalingen'.
Als je de instellingen van een bestaande hercodering wilt wijzigen selecteer je de desbetreffende hercodering en activeer je de knop 'Wijzigen'. Een bestaande hercodering kun je verwijderen door het activeren van de knop 'Verwijderen'. Als je een bestaande hercodering verwijdert en de codering wordt gebruikt in een urenbestand zal het urenbestand deels worden verwerkt. Er wordt een melding gemaakt dat er een hercodering ontbreekt.
Stap 4: Standaard instellingen
Urenbestanden kunnen betrekking hebben op meerdere relaties. In het tabblad 'Urenbestand definities > Instellingen' kun je per relatie vastleggen of er automatisch plaatsingen worden aangemaakt als het urenbestand uren van flexwerkers bevat die niet zijn geplaatst bij één van de relaties. Net zoals op het tabblad 'Urenbestand definitie > Algemeen' kun je een aantal standaard instellingen vastleggen met betrekking tot de plaatsing. Hieronder wordt beschreven welke instellingen je kunt vastleggen.
Je selecteert de relatie waarvoor je wilt vastleggen dat er automatisch plaatsingen worden aangemaakt. Je kunt een relatie éénmalig selecteren.
Relatie
Tevens kun je ervoor kiezen een plaatsing niet automatisch aan te laten maken. Je kiest bij plaatsingen aanmaken dan voor 'niet aanmaken'.
Plaatsingen
Je kunt een aantal standaard instellingen vastleggen met betrekking tot de plaatsingen:
Hoofdfunctie
De hoofdfunctie die voor aan te maken plaatsingen wordt toegepast. Staat er in het urenbestand een functie en wordt dit aangegeven in tabblad 'Bestandsformaat', dan wordt de functie uit het urenbestand toegepast.Functienaam
De functienaam die voor de aan te maken plaatsingen wordt toegepast.Functiegroep
De functiegroep die voor de aan te maken plaatsingen wordt toegepast.Leveringswijze
De leveringswijze die voor de aan te maken plaatsingen wordt toegepast.Onregelmatige diensten
Wanneer het een plaatsing met onregelmatige diensten betreft, bijvoorbeeld ploegendiensten, dan kun je dat aangeven.
Tijdens het automatisch aanmaken van deze plaatsingen worden geen looncomponenten in de plaatsingen gezet. Deze kun je zelf toevoegen in de plaatsing op het tabblad 'Lonen en tarieven'.

Wanneer er een plaatsing wordt aangemaakt kun je een factuuradres en/of kostenplaats selecteren. Standaard staat hier het factuuradres getoond uit tabblad 'Relaties > Facturatie > Adressen als 'Standaard factuuradres'. Met de knop 'Zoeken' kun je een ander factuuradres selecteren. De keuzemogelijkheden zijn afhankelijk van de factuuradressen opgegeven in het tabblad 'Relaties > Facturatie > Adressen' bij 'Afwijkende factuuradressen'.

Lonen en tarieven
Bij het aanmaken van een plaatsing dient altijd een sector te worden geselecteerd. Bij 'Sector' kun je aangeven of deze automatisch moet worden geselecteerd of dat je deze bijvoorbeeld in het urenbestand wilt verwerken.
Je heb de volgende keuzes:
Automatisch (altijd eerste selecteren)
Easyflex selecteert altijd de eerste sector bij het automatisch aanmaken van een plaatsing.Automatisch (handmatig bij meerdere sectoren)
Easyflex geeft een foutmelding wanneer er meerdere sectoren beschikbaar zijn voor plaatsing. Je dient de sector handmatig vast te leggen.Standaard sector
Je kunt een standaard sector selecteren die gebruikt dient te worden bij het aanmaken van de plaatsing. Je kunt een keuze maken uit alle actieve sectoren.Urenbestand
Easyflex gebruikt de sector die je in het urenbestand hebt opgenomen.Handmatig
Easyflex selecteert geen sector in de plaatsing. Je dient de sector handmatig vast te leggen.
Nadat je de sector geselecteerd hebt dien je het beloningssysteem voor de plaatsing te selecteren. Wanneer je kiest voor inlenersbeloning, wordt de loonschaal automatisch gevuld met inlenersbeloning.
Wanneer je bij beloningssysteem kiest voor Uitzend CAO, kun je afhankelijk van de functie en het functieniveau kiezen voor normtabel en/ of instroomtabel.
Ten slotte kun je aangeven of er een loon- en of tarievenschema gebruikt dient te worden. Je hebt de volgende keuzes:
N.v.t.
Er wordt geen gebruik gemaakt van een loon- en/of tarievenschema.Automatisch
Er wordt automatisch een loon- en/of tarievenschema geselecteerd.Standaard loon- en/ of tarievenschema
Je kunt een standaard loon- en/of tarievenschema selecteren die gebruikt dient te worden bij het aanmaken van de plaatsing.Urenbestand
Easyflex gebruikt het loon- en/of tarievenschema die je in het urenbestand hebt opgenomen.Handmatig
Easyflex selecteert geen loon- en/of tarievenschema in de plaatsing. Je dient het loon- en/of tarievenschema handmatig vast te leggen.
Stap 5: E-mail instellingen
Deze optie is alleen actief indien Urenbestanden Premium actief is. Hieraan zijn kosten verbonden.
Door middel van het instellen van een e-mailadres kunnen urenbestanden direct vanuit de relatie worden verstuurd naar Easyflex. Indien deze instelling is geactiveerd en de urenbestand-definitie is ingericht worden de uren automatisch verwerkt als het bestand naar het vastgelegde e-mailadres is verstuurd.

Instellingen e-mailbox
Via het vakje achter ‘E-mail actief' kun je de mailbox activeren. Hierdoor kun je op de drie puntjes achter het veld ‘E-mailadres’ klikken. Er verschijnt een pop-up waarin je het e-mailadres kan vastleggen waaraan de desbetreffende urenbestand-definitie wordt gekoppeld. Het eerste gedeelte van het e-mailadres is al ingegeven door Easyflex. Door middel van het invulveld kun je het e-mailadres uniek maken. Het is niet mogelijk om dubbele e-mailadressen te hebben.

Whitelisting
Door middel van de whitelisting kun je e-mailadressen toevoegen die bevoegd zijn om naar het e-mailadres te mailen wat is ingevuld bij het veld ‘E-mailadres’. Door middel van ‘Nieuw’ kun je een e-mailadres vastleggen. Hierbij kun je ook aangeven of de urenbestanden die worden verstuurd vanuit dit e-mailadres automatisch verwerkt moeten worden. Je kan hiermee dus afwijken van de instelling ‘Automatisch verwerken’ die in het scherm ‘e-mail instellingen’ staat.
Tip: Mocht je een domein willen whitelisten kun je dit doen door middel van een * (sterretje), bijvoorbeeld: ‘*@domein.nl'. Om deze manier whitelist je iedereen die mailt vanuit een e-mailadres eindigend op '@domein.nl’.
Via ‘Backoffice > E-mails urenbestanden’ kun je inzien welke urenbestanden zijn ingestuurd en wat de status hiervan is.

Wanneer je, nadat je een e-mailadres hebt vastgelegd, Urenbestanden Premium uitschakelt blijft het e-mailadres actief. Je kan hierdoor nog steeds zien via ‘Backoffice > E-mail urenbestanden’ welke e-mails er naar naar de e-mailadressen worden gestuurd door de relatie maar deze e-mails worden niet meer verwerkt totdat je ‘Urenbestanden Premium’ weer activeert. Wanneer Urenbestanden premium weer geactiveerd wordt, kun je de e-mails die tijdens deze periode zijn binnengekomen alsnog handmatig verwerken.
Track & Trace
Via Track & Trace is het mogelijk om standaard berichten aan te maken die worden verstuurd bij een betreffende actie. Per actie is het mogelijk om de standaard actie naar specifieke personen te sturen.

Wanneer je een nieuwe Track & Trace vastlegt is het mogelijk om een standaard bericht vast te leggen voor de volgende statussen:
Verwerking e-mail gestart → De e-mail is ontvangen en Easyflex is begonnen met het verwerken van de e-mail.
Urenbestanden opgeslagen → Het urenbestand (bijlage in e-mail) is opgeslagen.
Fout in e-mail → Urenbestanden Premium is niet actief. Let op: Je kan deze berichtgeving ook instellen via ‘Beheer > Berichtgeving > E-mail urenbestanden’. Je kan deze fout namelijk ook krijgen als de relatie het urenbestand niet naar het juiste e-mail adres stuurt. Bijvoorbeeld indien het e-mailadres urenbestandentest+6008relatiex@easyflex.nl is en de relatie stuurt het urenbestand naar urenbestandentest+6008relatiez@easyflex.nl. Easyflex weet dan wel dat het bestand gericht is naar werkmaatschappij
6008maar omdatrelatiezniet bekend is bij deze werkmaatschappij kan Easyflex hem niet koppelen aan de juiste definitie. In dit geval word er dus vanuit ‘Beheer > Berichtgeving > E-mail urenbestanden’ een e-mail gestuurd wanneer dit is ingesteld.Urenbestanden verwerkt → Het urenbestand heeft de status
VerwerktUrenbestanden deels verwerkt → Het urenbestand heeft de status
Deels verwerktFout in urenbestanden → Het urenbestand heeft de status
FoutOnbekend bestand in email → Er bevind zicht een fout bestandstype in de e-mail.
Bij het vastleggen van de Track & Trace kun je onder “Versturen naar” via “Nieuw” aangeven naar wie een bericht moet worden verstuurd.
Mergefields urenbestanden premium
Wanneer je een template gebruikt kun je gebruik maken van de volgende mergefields. In het onderstaand schema is te zien welke mergefields er in welke berichtgeving kunnen worden getoond.
Mergefield | Verwerking e-mail gestart | Urenbestanden opgeslagen | Fout in e-mail | Onbekend bestand in e-mail | Fout in urenbestanden | Urenbestanden verwerkt | Urenbestanden deels verwerkt |
|---|---|---|---|---|---|---|---|
Procedures | |||||||
(UP:definitienaam) |
|
|
|
|
|
|
|
(UP:statusmail) |
|
|
|
|
|
|
|
(UP:mailadres) |
|
|
|
|
|
|
|
(UP:onderwerp) |
|
|
|
|
|
|
|
(UP:verzendadres) |
|
|
|
|
|
|
|
(UP:ontvangsttijd) |
|
|
|
|
|
|
|
(UP:ontvangstdatum) |
|
|
|
|
|
|
|
Lijst | |||||||
up:statusbestand |
|
|
|
|
|
|
|
up:naambestand |
|
|
|
|
|
|
|
up:tijd_verwerking_bestand |
|
|
|
|
|
|
|
up:datum_verwerking_bestand |
|
|
|
|
|
|
|
up:totaal_aantal_bestand |
|
|
|
|
|
|
|
up:regelsbestand |
|
|
|
|
|
|
|
Voor meer informatie over het gebruik van de mergefields klik hier.
Stap 6: Voorbeelden Urenbestand Premium Excel Urenbestand-definities
Easyflex stelt een voorbeeld van een urenbestand en bijbehorende urenbestand-definitie ter beschikking. Deze urenbestand-definities kun je importeren in 'Beheer > Urenbestand-definities'.
Voorbeeld
Het voorbeeld bestaat uit een urenbestand-definitie en een urenbestand met daarin de volgende gegevens:
Jaar
Week nummer
Plaatsing memoveld
Flexwerker registratienummer
Flexwerker naam
Relatie naam
Relatie registratienummer
Dag van de week
Aantal
Looncomponent code
Als je de urenbestand-definitie hebt geïmporteerd in Easyflex worden in de tabbladen 'Algemeen' en 'Bestandsformaat' de specificaties van de definitie getoond. In het tabblad 'Algemeen' kun je tevens de naam van de definitie wijzigen. Indien gewenst kun je de urenbestand-definitie uitbreiden met bijvoorbeeld een standaard relatie behorende bij de definitie of een standaard looncomponent waar de aantallen in het urenbestand toe behoren. Hoe je deze standaarden kunt vastleggen staat beschreven in stap 1. Na het importeren van de urenbestand-definitie kun je de urenbestanden verwerken zoals beschreven in stap 7. Hieronder staan de urenbestand-definitie en het urenbestand.
Let op: De urenbestand definitie werkt alleen met het voorbeeld bestand, dit heeft o.a. te maken met de naam van het werkblad. Wanneer er een urenbestand wordt geïmporteerd met een ander werkblad naam wordt deze niet verwerkt met de ingestelde gegevens. Hierdoor is het belangrijk om altijd het juiste voorbeeldbestand te gebruiken welke betrekking heeft op jouw situatie.
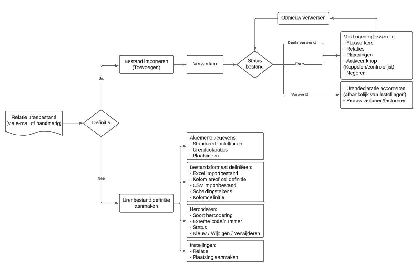
Stap 7: Urenbestanden importeren
Nadat een urenbestand-definitie is vastgelegd kun je urenbestanden gaan importeren en verwerken in Easyflex. Dit kun je handmatig doen door het bestand zelf te importeren of door het bestand te mailen naar het daarvoor bestemde e-mail adres, afhankelijk van de instelling wordt het urenbestand dan automatisch verwerkt. Handmatig kun je dit doen via het tabblad 'Backoffice > Urenbestanden'. In 'Backoffice' zijn alle urenbestanden van de werkmaatschappij terug te vinden. Op het tabblad worden alle urenbestanden in een overzicht getoond en kun je met de velden 'Volgorde', 'Filter op type' en 'Filter op status' filteren. Het is alleen mogelijk om urenbestanden te importeren als er een urenbestand definitie is vastgelegd. Hieronder wordt beschreven hoe je een urenbestand kunt importeren en verwerken.

Toevoegen
In het onderdeel 'Backoffice >Urenbestanden' kun je urenbestanden importeren maar ook de originele urenbestanden exporteren naar een computer. Dit doe je met de knop 'Exporteren origineel urenbestand'. Het tabblad 'Urenbestanden' bestaat uit vier onderdelen:
Verwijderen
Resultaten
Detail
Verwerken
Nieuw urenbestand toevoegen
Bij het gebruik van urenbestanden Premium kun je een urenbestand toevoegen door deze te mailen naar het daarvoor bestemde e-mailadres. Easyflex zal vervolgens de juiste urenbestand-definitie selecteren en deze verwerken volgens de instellingen. Wanneer je geen ‘Urenbestanden Premium’ gebruikt kun je door het activeren van de knop 'Toevoegen' een urenbestand vanaf je computer importeren in Easyflex. Tijdens het toevoegen wordt er gekeken onder welke definitie het urenbestand kan worden geplaatst. Als Easyflex een urenbestand niet automatisch kan definiëren dien je handmatig een definitie te koppelen. Dit doe je in het veld 'Definitie'.

Het urenbestand heeft nu de status 'Te verwerken'. De omschrijving van het urenbestand is de beschrijving zoals het urenbestand is opgeslagen op je computer. Deze omschrijving is te wijzigen door op de tekst te klikken. Het urenbestand is nu toegevoegd en klaar voor verwerking.
Urenbestand verwerken
Je selecteert het urenbestand dat je wilt gaan verwerken. Je kunt alleen de urenbestanden met status 'Te verwerken' of 'Deels verwerkt' selecteren. Een urenbestand met status 'Deels verwerkt' is al eerder verwerkt maar er zijn meldingen die je dient op te lossen om het urenbestand volledig te verwerken.
Als je meerdere urenbestanden tegelijk wilt verwerken dien je een vinkje te zetten in 'Kolom C' voor de urenbestanden. Door het activeren van de knop 'Verwerken' worden de urenbestanden verwerkt. Tijdens het verwerken worden o.a. de loongegevens in de urendeclaraties gezet, automatisch plaatsingen aangemaakt en urendeclaraties worden klaargezet voor verloning of voor eindaccordering. Het urenbestand staat tijdens het verwerken op status 'In bewerking'. Na het verwerken kan een urenbestand drie statussen hebben:
Verwerkt
Deels verwerkt
Fout
Verwerkt
Als een urenbestand de status 'Verwerkt' heeft zijn alle regels uit het urenbestand verwerkt. Een volledig verwerkt urenbestand heeft de status 'Verwerkt'. Door het activeren van de knop 'Detail' open je een overzicht waarin alle regels staan. Het regelnummer van de regel uit het urenbestand, de relatie, de flexwerker en functie, de datum van de regel, het aantal, de eenheid, het soort looncomponent en de status van de regel worden in het overzicht getoond.

Wanneer je een regel selecteert wordt onder in het scherm de detailinformatie van de regel getoond. Met de knoppen 'Relatie', 'Flexwerker', 'Aanvraag' of 'Plaatsing' kom je rechtstreeks bij de relatie, de flexwerker of plaatsing van de regel. Met de knop 'Urendeclaratie' kun je de desbetreffende urendeclaratie raadplegen.
Via het scherm 'Frontoffice > Urenbestand details' kun je tevens alle regels met de status 'Fout' raadplegen.
Door het activeren van de knop 'Sluiten' keer je terug in het tabblad 'Urenbestanden'. Het urenbestand is volledig verwerkt en de urendeclaraties staan (afhankelijk van de geselecteerde instellingen in tabblad 'Urenbestand definities > Algemeen') klaar voor eindaccordering of voor verloning/ facturatie.
Deels verwerkt
Als een urenbestand de status 'Deels verwerkt' heeft, dan zijn niet alle regels verwerkt. Alle meldingen met betrekking tot deze regels dienen te worden opgelost voordat het urenbestand volledig kan worden verwerkt. Door het activeren van de knop 'Resultaten' opent het tabblad. Hier staan alle meldingen van niet verwerkte regels. Met de instellingen in het onderdeel 'Backoffice > urenbestanden > Resultaten > Algemeen' kun je filteren op meldingen.

Per regel wordt kort de melding beschreven. In de velden 'Detailgegevens' en 'Melding' wordt informatie over het resultaat getoond. In het veld 'Melding' staat wat je moet doen om de melding op te lossen.
Door het activeren van de knoppen 'Relaties', 'Flexwerkers', 'Aanvragen' of 'Plaatsingen', kun je direct naar de kaart van de relatie, flexwerker, aanvraag of plaatsing.
Voor de melding 'Hercodering', activeer je de knop 'Koppelen'. Je kunt nu het looncomponent hercoderen. De hercodering wordt automatisch in de urenbestand definitie opgeslagen in tabblad 'Urenbestand definities > Hercoderen'.

Als de melding een controle of aanpassing bij flexwerkers of relaties inhoudt, dan is de naam van de activeerknop 'Controlelijst'. Door het activeren van deze knop kun je de controlelijst raadplegen van flexwerkers of relaties om de problemen op te lossen.
Als alle meldingen zijn opgelost kun je de knop 'Opnieuw verwerken' activeren. Het urenbestand wordt opnieuw verwerkt. Als het urenbestand volledig is verwerkt wordt dit vermeld in het tabblad 'Resultaten'. Door het activeren van de knop 'Sluiten' kom je terug in het tabblad 'Urenbestanden'. Het urenbestand is volledig verwerkt en de urendeclaraties staan (afhankelijk van de geselecteerde instellingen in tabblad 'Urenbestand definities > Algemeen') klaar voor eindaccordering of voor verloning/ facturatie.
Fout
Als een urenbestand de status 'Fout' heeft, is het urenbestand niet verwerkt. Tijdens het verwerken is er een fout opgetreden van het urenbestand als geheel. Dit kan bijvoorbeeld door het verkeerde of onbekende 'Type' van het bestand komen. Je kunt dit urenbestand verwijderen en opnieuw toevoegen als de fout is achterhaald.
Testen
Deze knop is alleen actief wanneer Urenbestanden Premium actief is. Met deze knop is het mogelijk om je urenbestanden i.c.m. de urenontrafelaar (indien van toepassing) en de urenbestand definitie te testen zonder dat de uren daadwerkelijk worden ingeschoten. Wanneer je een bestand hebt getest krijgt deze de status ‘Deels verwerkt (test)’.
Wanneer je een bestand test krijg je net als dat je een bestand echt gaat verwerken de vraag om bepaalde gegevens te hercoderen indien dit nodig is. Deze hercodering wordt opgeslagen en zal dus niet nogmaals gevraagd worden wanneer je het bestand daadwerkelijk gaat verwerken.
Doormiddel van het testen van het urenbestand kun je controleren of bepaalde overwerk regels uit de urenontrafeling goed worden toegepast. Het gaat dan vooral om regels die moeten terug kijken naar eerdere urendeclaraties. De volgende urendeclaraties/looncomponenten worden mee gerekend in het bepalen van o.a. overwerk:
Alle declaraties met de status: gereed, geaccordeerd, in bewerking en afgewikkeld
Alle looncomponenten die worden mee geteld: Normale uren, overwerk uren, onregelmatig uren, verlaagd uren, verhoogd uren, en vast-loon
Het wordt geadviseerd om nieuwe urenbestand definities altijd eerst te testen voordat ze definitief worden verwerkt!
Stap 8: Urenbestand verwerken
Nadat je een urenbestand hebt geïmporteerd in Easyflex wordt het urenbestand middels het activeren van de knop ‘Verwerken' verwerkt of wordt dit automatisch gedaan door 'Urenbestanden Premium’. Het verwerkingsproces van een urenbestand wordt in deze stap uitgelegd.
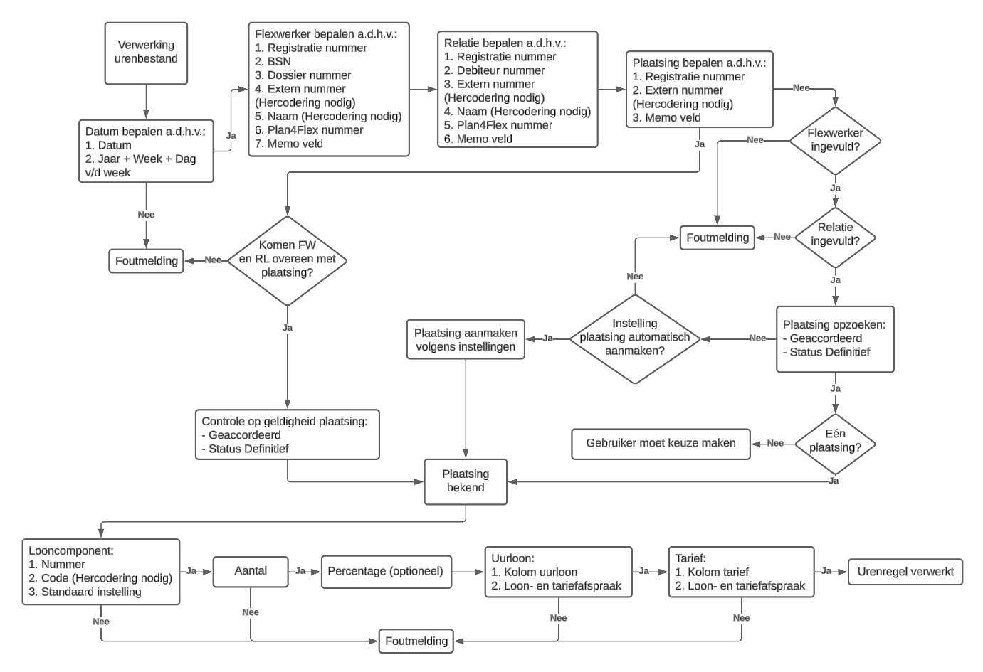
Verwerkingsproces
Het verwerkingsproces van een urenbestand kan worden verdeeld in 8 stappen. Om uren te kunnen verwerken moet worden bepaald welke plaatsing het betreft, de datum waarop de uren moeten worden geboekt, welke soort uren betreft het en de eenheid (bv loon, tarief of hoeveelheid). Onderstaand de volgorde die het verwerkingsproces aanhoudt:
Bepalen van de datum
Bepalen van de flexwerker
Bepalen van de relatie
Bepalen van de plaatsing
Bepalen van het looncomponent
Bepalen van het aantal
Bepalen van het uurloon
Bepalen van het tarief

In de vierkante actie velden staan de kolommen die gedefinieerd kunnen worden in het urenbestand. Deze worden in volgorde gecontroleerd. Wanneer het systeem een veld herkend, wordt de volgende stap uitgevoerd en worden de velden die er onder staan genegeerd. Dit wil zeggen als je bijvoorbeeld een fout BSN hebt gedefinieerd maar wel het juiste dossiernummer (van de flexwerker), relatie en plaatsing hebt ingevuld, je alsnog een fout krijgt tijdens de verwerking met de melding dat het BSN niet klopt.