Urenbestanden
Easyflex biedt je de mogelijkheid urenbestanden te importeren die door relaties zijn aangeleverd. Aan de hand van deze gegevens worden er urendeclaraties samengesteld die door Easyflex kunnen worden verwerkt tot loonspecificaties en/of facturen. Het bestand zal dus méér gegevens moeten bevatten dan uitsluitend de uren of het aantal kilometers. Onderstaande zaken zijn de minimale gegevens die in het urenbestand moeten staan om te kunnen worden verwerkt:
Om wie gaat het?
Hoeveel uren of kilometers?
Op welke periode slaan de gegevens?
Wat is het uurloon en het tarief?
Voordat je de urenbestanden kunt importeren en verwerken dien je eerst in het onderdeel 'Beheer > Programmarechten' het onderdeel 'Urenbestand-definities' en de onderliggende tabbladen beschikbaar te stellen en in 'Beheer > Programmarechten' de onderdelen 'Backoffice > Urenbestanden' en de onderliggende tabbladen beschikbaar te stellen. Let erop dat je het beschikbaar stellen van deze onderdelen en onderliggende tabbladen (Beheer > Programmarechten) aan de juiste rollen koppelt.

De indeling van een urenbestand is volkomen vrij. Je dient voor de indeling van een urenbestand eenmalig een urenbestand-definitie aan te maken. Hierin worden de specifieke kenmerken van het betreffende urenbestand vastgelegd. Zonder een urenbestand definitie is het niet mogelijk om een urenbestand te verwerken tot loonspecificaties en/of facturen. Je legt eerst de urenbestand-definitie vast met daarin de algemene instellingen. Vervolgens kun je de specificatie van een urenbestand (al dan niet aan de hand van een voorbeeldbestand of een eigen aangemaakt bestand) en een hercodering (koppeling) van externe gegevens naar gegevens in Easyflex vastleggen.
In deze procesbeschrijving staat stap voor stap beschreven hoe je een urenbestand-definitie vastlegt en hoe je een urenbestand verwerkt:
Het vastleggen van de algemene instellingen van een urenbestand-definitie wordt uitgelegd in stap 1;
Het specificeren van het formaat van een urenbestand is stap 2;
Het hercoderen van een urenbestand wordt uitgelegd in stap 3;
Een urenbestand kan bestaan uit gegevens van meerdere relaties. Voor deze relaties kun je ook standaard instellingen vastleggen. Dit is stap 4;
E-mail instellingen instellen (alleen beschikbaar met Urenbestanden Premium) vind je in stap 5;
3 voorbeelden van urenbestand-definities en bijbehorende urenbestanden vind je in stap 6;
Het importeren en verwerken van een urenbestand wordt uitgelegd in stap 7;
Hoe een urenbestand wordt verwerkt wordt uitgelegd in stap 8.
Stap 1: Vastleggen van algemene instellingen
In 'Beheer > Urenbestand-definities' worden alle aangemaakte urenbestand-definities van de werkmaatschappij in een overzicht getoond. Door het activeren van de knop 'Nieuw' kun je een nieuwe urenbestand-definitie aanmaken. Als je een bestaande urenbestand-definitie wil aanpassen of verwijderen activeer je de knoppen 'Wijzigen' of 'Verwijderen'. Hieronder wordt uitgelegd hoe je de algemene instellingen van een urenbestand-definitie kunt vastleggen.
Urenbestand-definities - Algemeen

Nieuwe urenbestand-definitie vastleggen
Na het activeren van de knop 'Nieuw' kom je in het tabblad 'Urenbestand-definities > Algemeen'. Op dit tabblad leg je de naam, omschrijving en algemene instellingen van de definitie vast.
Urenbestand algemene gegevens
In deze velden geef je het urenbestand een naam en kun je er een korte omschrijving aan toevoegen. Vervolgens selecteer je het ‘Type' van het urenbestand. Het 'Type' van een urenbestand is een CSV bestand of een Excel bestand (Let op: Hieraan zijn kosten verbonden). Een CSV bestand is een formaat dat een Excel-bestand ondersteund (.csv), je kunt een Excel-bestand opslaan als een CSV bestand. Indien het type 'Excel bestand (Urenbestanden Premium)’ selecteert kun je Excel bestanden importeren die zijn opgeslagen als: .xlsx of .xlsm.

Standaard instellingen
Bij het verwerken van een urenbestand wordt er gekeken naar de inhoud. Als de relatie en/of het soort uren niet zijn vermeld of een urenbestand bestaat altijd uit hetzelfde soort uren voor dezelfde relatie, dan kun je hier vastleggen dat er standaard instellingen worden gebruikt. Je kunt standaard instellingen vastleggen voor:
Relatie
Looncomponent
Eenheid
Als je de eenheid 'Uren (decimaal)' selecteert dienen de uren bijvoorbeeld als 7.98 te worden genoteerd in het urenbestand. Maak je gebruik van de Plan4Flex urenbestanden? In dat geval kies je altijd voor 'Uren (tijdnotatie)'.Percentage
Bedrag inhouden
Belast / onbelast
Uren sparen
Als je het looncomponent 'loon overwerkuren' of 'loon onregelmatige uren' selecteert kun je aangeven of de uren gespaard of uitbetaald dienen te worden. Indien je kiest voor 'Flexwerker instelling' houdt Easyflex rekening met de instelling per flexwerker op tabblad 'Betalingen'.
Urendeclaraties
Je kunt een aantal standaard instellingen met betrekking tot de verloning en/of facturatie vastleggen:
Kostenplaatsen aanmaken indien deze niet bestaan
Indien je deze optie aanvinkt worden automatisch kostenplaatsen aangemaakt als deze in een urenbestand staan en niet bekend zijn in Easyflex. In 'Frontoffice > Relaties > Kostenplaatsen' worden deze vastgelegd.Business units aanmaken indien deze niet bestaan
Indien je deze optie aanvinkt worden automatisch business units aangemaakt als deze in een urenbestand staan en niet bekend zijn in Easyflex. In 'Beheer > Bedrijfsinstellingen > Business units' worden deze vastgelegd.'Bestandsformaat' aan te geven dat er kostenplaatsen in het urenbestand staan. De kostenplaatsen worden dan in de urendeclaraties opgenomen.
Vergoedingen/inhoudingen automatisch overnemen uit de plaatsing
Indien er in de plaatsing vergoedingen en/of inhoudingen staan welke een eenheid op basis van uren of dagen hebben dan kunnen deze automatisch worden overgenomen en opgevoerd in urendeclaraties tijdens het verwerken van urenbestanden. Het betreft vergoedingen/inhoudingen met de eenheid 'Uur', 'Dag (ma t/m vr)' en 'Declaratietijdvak'. Je hoeft de vergoedingen en/of inhoudingen dan niet meer handmatig op te voeren in de urendeclaratie of ze in een urenbestand toe te voegen als aparte regel. Deze worden met het verwerken van een urenbestand automatisch voor je verwerkt in de urendeclaratie.Uitbetalen reserveringen
Je kunt kiezen uit de volgende 3 opties:N.v.t.: Opgenomen vakantie uren van urenbestand worden uitbetaald. Indien direct uitbetalen van de bovenwettelijke vakantie uren is aangevinkt op tabblad 'Betalingen' worden deze ook uitbetaald.
Automatisch overnemen uit tabblad 'Betalingen': Bovenwettelijke vakantie uren, indien direct uitbetalen is aangevinkt, worden uitbetaald, opgenomen vakantie uren van urenbestand niet.
Overnemen uit 'Betalingen', opname VD volledig uitb.: Opgenomen vakantie uren van urenbestand worden uitbetaald en bovenwettelijke vakantie uren, indien direct uitbetalen is aangevinkt, worden ook uitbetaald.
Declaratiestatus
De urendeclaraties krijgen standaard de hier vastgelegde 'Status' nadat het urenbestand is verwerkt. Je heb de keuze uit 'Geaccordeerd voor verwerking' en 'Gereed voor eindaccordering'. De urendeclaraties kun je direct verlonen en/of factureren als de status 'Geaccordeerd voor verwerking' is geselecteerd. De urendeclaraties dienen nog geaccordeerd te worden voor verwerking als de status 'Gereed voor eindaccordering' is geselecteerd.Loonafrekening (deze optie is alleen beschikbaar als de declaratiestatus 'Geaccordeerd voor verwerking' is geselecteerd)
Het moment waarop de urendeclaraties worden verloond. De beschikbare keuzes zijn afhankelijk van de instellingen in 'Beheer > Bedrijfsinstellingen > Loonproces'.Facturatie (deze optie is alleen beschikbaar als de declaratiestatus 'Geaccordeerd voor verwerking' is geselecteerd)
Het moment waarop de urendeclaraties worden gefactureerd. De beschikbare keuzes zijn afhankelijk van de instellingen in 'Beheer > Bedrijfsinstellingen > Factureerproces'.

Plaatsingen
Je kunt instellen dat er automatisch plaatsingen mogen worden aangemaakt indien er geen plaatsing is voor de betreffende flexwerker.
Plaatsingen bepalen
In dit veld kun je aanvinken op basis van welke informatie uit het urenbestand de plaatsing bepaald dient te worden. Wanneer een flexwerker meerdere malen is geplaatst bij dezelfde relatie onder verschillende functies, kan je hier dus aangeven dat de plaatsing bepaald dient te worden op basis van de flexwerker, relatie, datum en functie.
Je hebt hier de keuze uit:
Flexwerker
Relatie
Datum
Functie
Kostenplaats
Tariefschema
Loonschema
Plaatsingen aanmaken
In dit veld kun je aangeven dat er automatisch een plaatsing moet worden aangemaakt indien er voor de flexwerker nog geen plaatsing is. Je hebt de keuze uit:
Niet aanmaken
Automatisch aanmaken
Plaatsing startdatum
In dit veld kun je aangeven indien je hebt gekozen voor aanmaken van plaatsing, wat de startdatum moet worden van de plaatsing. Je hebt de keuze uit:
Maandag van de week
De datum van de eerste urenregel
Voorlopige einddatum [] dagen na startdatum (bij beding+fase A/1/2)
In dit veld kun je aangeven dat er, indien er automatisch plaatsingen moeten worden aangemaakt voor flexwerkers met beding, een voorlopige einddatum toegevoegd wordt.
Inlenersbeloning
Wanneer er een inlenersbeloning (ILB) is geselecteerd bij de geselecteerde relatie kun je hier direct de juiste ILB selecteren die betrekking heeft op de plaatsing.
Hoofdfunctie (n.v.t. bij een ILB koppeling)
Als er automatisch een plaatsing moet worden aangemaakt, dien je hier de hoofdfunctie vast te leggen. Staat er in het urenbestand een functie en wordt dit aangegeven in tabblad 'Bestandsformaat', dan wordt de functie uit het urenbestand toegepast.
Functie (alleen van toepassing bij ILB koppeling)
Selecteer de functie uit de ILB.
Functienaam
Als er automatisch een plaatsing moet worden aangemaakt, dien je hier een afwijkende functienaam vastleggen. Staat er in het urenbestand een afwijkende functienaam en wordt dit aangegeven in tabblad 'Bestandsformaat', dan wordt de functie uit het urenbestand toegepast.
Leveringswijze
Hier selecteer je de leveringswijze die van toepassing is op de plaatsing.
Onregelmatige diensten
Wanneer het een plaatsing met onregelmatige diensten betreft, bijvoorbeeld ploegendiensten, dan kun je dat aangeven door hier een vinkje te plaatsen.
Oproep
Indien de aangemaakte plaatsingen oproep plaatsingen zijn of plaatsingen waarvoor de jaarurennorm geldt, kun je dit hier aangeven.
Accorderen declaraties
Hier stel je in welke optie voor 'Accorderen urendeclaraties' toegepast moet worden in de plaatsing die automatisch wordt aangemaakt (tabblad 'Factuurgegevens' in de plaatsing). Je hebt hierbij de keuze uit alle opties die beschikbaar gesteld zijn in 'Beheer > Bedrijfsinstellingen > Declaraties'. Ook kun je ervoor kiezen de standaard instelling van de relatie (tabblad 'Overige gegevens' bij de relatie) over te nemen.
Tijdregistratiesysteem
Hier stel je in of het tijdregistratiesysteem dat vastligt bij de relatie op het tabblad ‘Overige gegevens’ moet worden overgenomen in elke nieuwe plaatsing die wordt aangemaakt middels het urenbestand. Indien je hiervoor kiest wordt ook direct bij het aanmaken van de plaatsing de e-mail naar het tijdregistratiesysteem verzonden.
Lonen en tarieven
Sector
In dit veld kun je aangeven hoe de sector gekozen dient te worden voor het aanmaken van de automatische plaatsing. Je hebt de keuze uit:
Automatisch (altijd eerste selecteren)
Easyflex selecteert altijd de eerste sector bij het automatisch aanmaken van een plaatsing.Automatisch (handmatig bij meerdere sectoren)
Easyflex geeft een foutmelding wanneer er meerdere sectoren beschikbaar zijn voor plaatsing. Je dient de sector dan alsnog handmatig vast te leggen.Standaard sector
Je kunt een standaard sector selecteren die gebruikt dient te worden bij het aanmaken van de plaatsing.Urenbestand
Easyflex gebruikt de sector die je in het urenbestand hebt opgenomen.Handmatig
Easyflex selecteert geen sector in de plaatsing. Je dient de sector handmatig vast te leggen.
Beloningssysteem (n.v.t. bij een ILB koppeling)
In dit veld selecteer je het beloningssysteem dat van toepassing is op de aan te maken plaatsingen. Je hebt de keuze tussen Inlenersbeloning of Uitzend cao. Wanneer je hebt gekozen voor leveringswijze 'Doorlenen', 'Werving & selectie' of 'ZZP'er', is het niet nodig om een keus te maken. Bij elke andere leveringswijze is dit veld verplicht.
Loonschaal (n.v.t. bij een ILB koppeling)
In dit veld selecteer je de loonschaal die van toepassing is op de aan te maken plaatsingen. Vanaf 30 december 2019 heb je (afhankelijk van het gekozen beloningssysteem) alleen nog de keuze tussen Inlenersbeloning en Loongebouw allocatie. Het kan voorkomen dat in oude definities de loonschaal nog staat ingesteld op 'Loongebouw overige'. We adviseren deze definities aan te passen.
Cao-schaal (n.v.t. bij een ILB koppeling)
In dit veld vul je de Cao-schaal in die van toepassing is op de plaatsingen die automatisch worden aangemaakt. Deze Cao-schaal wordt dan overgenomen in de plaatsing. Het is niet verplicht om dit veld in te vullen. Indien je het veld leeg laat en het veld 'Beloningssysteem’ of 'Loonschaal’ is gevuld met 'Inlenersbeloning’, dan wordt de Cao-schaal in de plaatsing gevuld met 'Loonschaal inlener’.
Trede (alleen van toepassing bij ILB koppeling)
Hier kun je selecteren hoe de trede uit de ILB bepaald moet worden
Handmatig
Nadat het urenbestand is geïmporteerd dien je via de knop “Selecteren” de juiste trede te kiezen.Urenbestand
De trede is gedefinieerd in het urenbestand en kan zo bepaald worden door Easyflex. Let op: De trede moet identiek zijn naamgegeven als de trede in ILB.
Reserveringsschema
In dit veld geef je aan hoe het reserveringsschema gekozen dient te worden, behorende bij de automatisch aangemaakte plaatsing. Je hebt de keuze uit:
Zie sector
Zie Inlenersbeloning
Urenbestand
Easyflex gebruikt het tarievenschema die je in het urenbestand hebt opgenomen.Handmatig
Easyflex selecteert geen tarievenschema in de plaatsing. Je dient het tarievenschema handmatig vast te leggen.
Tarievenschema
In dit veld geef je aan hoe het tarievenschema gekozen dient te worden, behorende bij de automatisch aangemaakte plaatsing. Je hebt de keuze uit:
N.v.t.
Er wordt geen gebruik gemaakt van een tarievenschema.Automatisch
Er wordt automatisch een tarievenschema geselecteerd.Standaard tarievenschema
Je kunt een standaard tarievenschema selecteren die gebruikt dient te worden bij het aanmaken van de plaatsing.Urenbestand
Easyflex gebruikt het tarievenschema die je in het urenbestand hebt opgenomen.Handmatig
Easyflex selecteert geen tarievenschema in de plaatsing. Je dient het tarievenschema handmatig vast te leggen.
Loonschema (n.v.t. bij een ILB koppeling)
In dit veld geef je aan hoe het loonschema gekozen dient te worden, behorende bij de automatisch aangemaakte plaatsing. Je hebt de keuze uit:
N.v.t.
Er wordt geen gebruik gemaakt van een loonschema.Automatisch
Er wordt automatisch een loonschema geselecteerd.Standaard loonschema
Je kunt een standaard loonschema selecteren dat gebruikt dient te worden bij het aanmaken van de plaatsing.Urenbestand
Easyflex gebruikt het loonschema die je in het urenbestand hebt opgenomen.Handmatig
Easyflex selecteert geen loonschema in de plaatsing. Je dient het loonschema handmatig vast te leggen.
Wanneer je bij bovenstaande opties een selectie maakt, welke vervolgens niet gebruikt kan worden in de plaatsing krijg je hiervan een melding bij het verwerken van het urenbestand.
Bij ‘Uurloon plaatsing’ kun je vanuit het urenbestand het uurloon aangeven waarmee de plaatsing aangemaakt dient te worden. Dit is handig wanneer je geen loonschema gebruikt.
Als je deze optie aan vinkt wordt het uurloon dat op de eerste datumregel van de flexwerker zichtbaar is toegepast in de plaatsing. Let op: dit hoeft niet per se de bovenste regel in het urenbestand te zijn; er wordt gekeken naar de eerste datum. Dus stel: ik heb op de eerste regel “03-01” met uurloon 15,-, en op de 2e regel “01-01” met uurloon 20,-, dan wordt 20,- het uurloon in de plaatsing (dus op basis van het uurloon dat op de eerste datum wordt vermeld).
Indien het tarief berekent wordt op basis van een tarieffactor of marge kun je in het veld 'Tariefberekening met uurloon uit' aangeven of het tarief berekent dient te worden op basis van het uurloon in de plaatsing of op basis van het uurloon uit het urenbestand (indien op beide plekken een afwijkend uurloon is vastgelegd).
Als je in dit tabblad de verplichte velden hebt ingevuld en opgeslagen met de knop 'Opslaan' worden de tabbladen 'Bestandsformaat', 'Hercoderen' en 'Instellingen' geactiveerd.
Stap 2 CSV bestand: Specificeren van het bestandsformaat
Na het vastleggen van de algemene gegevens van de urenbestand-definitie kun je in het tabblad 'Bestandsformaat' het formaat van een urenbestand specificeren. Je kunt hiervoor een bestand aanmaken of een bestaand bestand als voorbeeldbestand gebruiken. Aan de hand van deze specificatie wordt gekeken onder welke urenbestand-definitie het bestand valt. Als het bestandsformaat niet wordt vastgelegd zullen er tijdens het verwerken van het urenbestand coderingsfouten worden gemeld die opgelost moeten worden om het bestand te verwerken. Hieronder wordt beschreven hoe je aan de hand van een bestand het formaat kunt specificeren.
Nieuw urenbestand specificeren
Aan de hand van een voorbeeldbestand kun je de velden waar de kolommen uit het urenbestand onder komen te staan benoemen. Als je geen urenbestand hebt kun je zelf een voorbeeldbestand aanmaken.

CSV importeer opties
Als je een urenbestand heb kun je dat hier importeren om als voorbeeldbestand te gebruiken. Je kunt aangeven vanaf welke rij het urenbestand dient te worden geïmporteerd. Standaard staat hier rij '1'. Een rij waarin de tenaamstelling van de kolom staat wordt niet verwerkt en hoeft dus niet te worden geïmporteerd. In dit geval kunt je de ´Importeren vanaf rij´ ophogen.

Scheidingstekens
Wanneer je een urenbestand heeft geselecteerd in het veld 'Voorbeeldbestand' wordt deze in de kolomdefinitie getoond. Het urenbestand bestaat uit kolommen die gescheiden worden door een scheidingsteken. Hier leg je vast hoe de kolommen in het urenbestand worden gescheiden:
Vaste breedte
Je legt per kolom het aantal karakters (tekens) vast. Een bestand dat bijvoorbeeld uit 3 kolommen bestaat legt u vast als; 12,6,12. Kolom 1 bestaat uit 12 karakters, kolom 2 uit 6 en kolom 3 uit 12 karakters.
of
Scheidingsteken
Hier selecteer je het scheidingsteken indien van toepassing en welke toegepast kan zijn in het bestandTekst scheidingsteken
Hier selecteer je het scheidingsteken van de tekst in de kolommen indien van toepassing
Kolomdefinitie
In de kolomdefinitie wordt het geselecteerde voorbeeldbestand getoond. Als je geen voorbeeldbestand heeft kun je zelf een bestand aanmaken door in het veld 'Aantal kolommen' een getal op te voeren ter grootte van het urenbestand dat de relatie zal gaan aanleveren. Wanneer het formaat is vastgelegd kun je de kolommen definiëren. In een urenbestand staat vaak de codering die door de relatie wordt gehanteerd. Deze codering is niet bekend of over te zetten naar Easyflex. Deze externe codering dient te worden geïdentificeerd in Easyflex. Dit doe je door de kolommen te koppelen aan 'Velden'. Om een kolom te koppelen selecteer je met je muis een kolom en kun je in 'Veld' een naam selecteren. Welke kolommen je wilt koppelen bepaalt je zelf. In de grijs getoonde rij boven de gegevens van het urenbestand komen de veldnamen te staan. Je kunt de volgende velden koppelen:
N.v.t.
Aantal
De 'eenheid' van het aantal is afhankelijk van het soort looncomponent.Afwijkende functienaam
Indien in de plaatsing een afwijkende functienaam moet worden toegepast kun je deze opnemen in het urenbestand.Afwijkende tekst loonspecificatie
Indien voor een bepaald looncomponent een afwijkende tekst moet worden toegepast op de loonspecificatie kun je dit opnemen in het urenbestand.Cao schaal plaatsing
In dit veld kun je de cao schaal ingeven, welke zal worden getoond op de loonspecificatie van de flexwerker.Code afwijkend BTW tarief
Een externe code waarmee je een afwijkend BTW tarief kunt gebruiken per regel in het urenbestand.Dag van de week
Hiermee word de dag van de week geselecteerd waarmee in combinatie met de velden ‘Jaar’ en ‘Week’ een datum kan worden berekend. Je hebt de optie voor een Nederlandse en Engelse dag aanduiding.Datum
De datum waarvoor de uren gelden. Je kunt de datum vastleggen op de volgende manieren: YYYY-MM-DD (2009-01-20 of 2009/1/20) / DD-MM-YYYY (25-03-2009 of 25/3/2009) / MM-DD-YYYY (03-25-2009 of 3/25/2009). Het is mogelijk om afwijkende datum notaties te gebruiken zoals bijvoorbeeld DD.MM.YYYY of MM/DD/YYYY. Deze datum notitie kunnen in het veld ‘Formaat’ worden getypt. Er moet altijd een dag aanduiding (aangegeven met een D), maand aanduiding (aangegeven met een M) en jaar aanduiding (aangegeven met een Y) in het veld worden getypt.Declaratie extern nummer
Het declaratienummer van urendeclaratie zoals bij de relatie bekend is.Flexwerker Plan4Flex nummer
Het Plan4Flex nummer van de flexwerkerFlexwerker Burgerservicenummer
Het Burgerservicenummer zoals vastgelegd in Easyflex.Flexwerker dossiernummer
Het dossiernummer van de flexwerkerFlexwerker extern nummer
Een extern nummer van de flexwerker.Flexwerker registratienummer
Het registratienummer zoals in Easyflex staat.Flexwerker memoveld
Hierbij kun je een memoveld selecteren die correspondeert met een flexwerker. Enkel memovelden van het type ‘Getalveld’ en ‘Tekstveld’ kunnen geselecteerd worden.Flexwerker naam
De naam van de flexwerker.Flexwerker registratienummer
Het registratienummer van de flexwerker.Flexwerker werkmaatschappijnummer
Het werkmaatschappijnummer van de flexwerker.Functie code
Een externe code van de functie.Functie idnr
Het nummer van de functie zoals bekend in Easyflex.Jaar
Het veld wat het jaar waarin de uren zijn gewerktKostenplaats code
De kostenplaats wordt bij de relatie opgezocht aan de hand van de code.Kostenplaats naam
De kostenplaats wordt bij de relatie gezocht op basis van de naam.Looncomponent code
Een externe code welke aangeeft om wat voor soort looncomponent het gaat.Loonschema code
De code van het loonschema zoals bekend in Easyflex.Oproep plaatsing
Je hebt de keuze tussen 'Ja', 'Nee', en 'Jaarurennorm'.Percentage flexwerker
Het percentage van het looncomponent voor de flexwerker. Dit getal kan in decimalen worden getoond (115,25%).Percentage relatie
Het percentage van het looncomponent voor de relatie. Dit getal kan in decimalen worden getoond (110,75%).Plaatsing extern nummer
Een extern nummer van de plaatsing.Plaatsing memoveld
Hierbij kun je een memoveld selecteren die correspondeert met een plaatsing. Enkel memovelden van het type ‘Getalveld’ en ‘Tekstveld’ kunnen geselecteerd worden.Plaatsing registratienummer
Het plaatsingsnummer zoals bekend in Easyflex. Deze staat vermeld in de plaatsing op tabblad 'Periode en locatie'.Regelnummer
Een nummer in het bestand welke de urenregel uniek kan identificeren. Let op! Als je in een later stadium correcties wilt maken aan de hand van urenbestanden moet je het veld 'Regelnummer' koppelen.Relatie Plan4Flex nummer
Het Plan4Flex nummer van de relatie.Relatie debiteurennummer
Het debiteurennummer van de relatie zoals bekend in Easyflex.Relatie extern nummer
Een extern nummer van de relatie.Relatie memoveld
Hierbij kun je een memoveld selecteren die correspondeert met een relatie. Enkel memovelden van het type ‘Getalveld’ en ‘Tekstveld’ kunnen geselecteerd worden.Relatie naam
De naam van de relatie.Relatie registratienummer
Het registratienummer van de relatie zoals bekend in Easyflex.Relatie wekmaatschappijnummer
Het werkmaatschappijnummer van de relatie.Sector code
De sectorcode zoals bekend in Easyflex.Tarief
Het basis factuurtarief.Tariefschema code
De code van het tarievenschema zoals bekend in Easyflex.Uren per week plaatsing
Standaard uren per week t.b.v. de plaatsingUurloon
Het basis uurloon.Verdeelsleutel locatie omzet en kosten flexwerker
Percentage verdeelsleutel voor de kant van de flexwerkerVerdeelsleutel locatie uren flexwerker
Percentage verdeelsleutel voor de kant van de flexwerkerVerdeelsleutel relatiebeheerder omzet en kosten flexwerker
Percentage verdeelsleutel voor de kant van de flexwerkerVerdeelsleutel relatiebeheerder uren flexwerker
Percentage verdeelsleutel voor de kant van de flexwerkerVersie
De versie van de urenregel. Let op! Als je in een later stadium correcties wilt maken aan de hand van urenbestanden moet je het veld 'Versie' koppelen.Weeknummer
Het week nummer van het desbetreffende urenbestand.Werkzaamheden plaatsing
De werkzaamheden waarmee je de automatisch aangemaakt plaatsing wilt vullen.
De veldopties worden door Easyflex onderhouden.
Door het activeren van de knop 'Testen' wordt getest of het urenbestand kan worden verwerkt. Blijken er na de test fouten te zitten in het formaat of de koppeling met de velden dan dien je deze op te lossen. Hierna kun je een nieuwe test doen.
Voor meer informatie over de verwerking van Urenbestanden Premium klik hier.
Stap 3: Hercoderen
In een urenbestand staat vaak de codering die door de relatie wordt gehanteerd. Deze codering is niet bekend of over te zetten naar Easyflex. Deze externe codering dient te worden gekoppeld aan gegevens in Easyflex. Dit wordt 'hercoderen' genoemd. Dit is voor zowel bestandstype CSV als Excel identiek. De codering leg je vast in het tabblad 'Hercoderen'. Je bent niet verplicht de hercoderingen van te voren vast te leggen. Je kunt een urenbestand dan wel importeren en verwerken, maar er worden dan meldingen gemaakt over ontbrekende hercoderingen. Deze dienen te worden opgelost voor een volledige verwerking. Hieronder wordt beschreven hoe je een hercodering vastlegt.
Het tabblad 'Hercoderen' toont standaard alle hercoderingen die nog moeten worden gekoppeld of reeds zijn gekoppeld. Met de velden 'Soort hercodering', 'Status' en 'Externe code / nummer' kun je filteren op bestaande hercoderingen. Als je een nieuwe hercodering wilt vastleggen activeer je de knop 'Nieuw'. Afhankelijk van het soort hercodering dien je een specificatie op te geven. Je kunt de volgende hercoderingen invullen:
Nieuwe hercodering
Code afwijkend BTW tarief
De code uit het urenbestand.Flexwerker extern nummer
Het externe nummer van de flexwerker uit het urenbestand.Flexwerker naam
De naam uit Easyflex.Relatie extern nummer
Het externe nummer van de relatie uit het urenbestand.Relatie
De naam uit Easyflex.Relatie naam
De naam uit het urenbestand.Relatie
De naam uit Easyflex.Plaatsing extern nummer
Het externe nummer.Functie code
De externe code van een functie uit het urenbestand.Functie
De functie uit Easyflex.Looncomponent code
De externe code uit het urenbestand.Looncomponent
De naam van een looncomponent uit Easyflex.Tekst loonslip
De omschrijving op de loonspecificatie.Tekst factuur
De omschrijving op de factuur.Eenheid
Als je de eenheid 'Uren (decimaal)' selecteert dienen de uren als 7.98 te zijn genoteerd in het urenbestand.Belast / onbelast
Als je de instellingen van een bestaande hercodering wilt wijzigen selecteer je de desbetreffende hercodering en activeer je de knop 'Wijzigen'. Een bestaande hercodering kun je verwijderen door het activeren van de knop 'Verwijderen'. Als je een bestaande hercodering verwijdert en de codering wordt gebruikt in een urenbestand zal het urenbestand deels worden verwerkt. Er wordt een melding gemaakt dat er een hercodering ontbreekt.
Stap 4: Standaard instellingen
Urenbestanden kunnen betrekking hebben op meerdere relaties. In het tabblad 'Urenbestand definities > Instellingen' kun je per relatie vastleggen of er automatisch plaatsingen worden aangemaakt als het urenbestand uren van flexwerkers bevat die niet zijn geplaatst bij één van de relaties. Net zoals op het tabblad 'Urenbestand definitie > Algemeen' kun je een aantal standaard instellingen vastleggen met betrekking tot de plaatsing. Hieronder wordt beschreven welke instellingen je kunt vastleggen.
Je selecteert de relatie waarvoor je wilt vastleggen dat er automatisch plaatsingen worden aangemaakt. Je kunt een relatie éénmaal selecteren.
Relatie
Tevens kun je ervoor kiezen een plaatsing niet automatisch aan te laten maken. Je kiest bij plaatsingen aanmaken dan voor 'niet aanmaken'.
Plaatsingen
Je kunt een aantal standaard instellingen vastleggen met betrekking tot de plaatsingen:
Hoofdfunctie
De hoofdfunctie die voor aan te maken plaatsingen wordt toegepast. Staat er in het urenbestand een functie en wordt dit aangegeven in tabblad 'Bestandsformaat', dan wordt de functie uit het urenbestand toegepast.Functienaam
De functienaam die voor de aan te maken plaatsingen wordt toegepast.Functiegroep
De functiegroep die voor de aan te maken plaatsingen wordt toegepast.Leveringswijze
De leveringswijze die voor de aan te maken plaatsingen wordt toegepast.Onregelmatige diensten
Wanneer het een plaatsing met onregelmatige diensten betreft, bijvoorbeeld ploegendiensten, dan kun je dat aangeven.
Tijdens het automatisch aanmaken van deze plaatsingen worden geen looncomponenten in de plaatsingen gezet. Deze kun je zelf toevoegen in de plaatsing op het tabblad 'Lonen en tarieven'.

Wanneer er een plaatsing wordt aangemaakt kun je een factuuradres en/of kostenplaats selecteren. Standaard staat hier het factuuradres getoond uit tabblad 'Relaties > Facturatie > Adressen als 'Standaard factuuradres'. Met de knop 'Zoeken' kun je een ander factuuradres selecteren. De keuzemogelijkheden zijn afhankelijk van de factuuradressen opgegeven in het tabblad 'Relaties > Facturatie > Adressen' bij 'Afwijkende factuuradressen'.

Lonen en tarieven
Bij het aanmaken van een plaatsing dient altijd een sector te worden geselecteerd. Bij 'Sector' kun je aangeven of deze automatisch moet worden geselecteerd of dat je deze bijvoorbeeld in het urenbestand wilt verwerken.
Je heb de volgende keuzes:
Automatisch (altijd eerste selecteren)
Easyflex selecteert altijd de eerste sector bij het automatisch aanmaken van een plaatsing.Automatisch (handmatig bij meerdere sectoren)
Easyflex geeft een foutmelding wanneer er meerdere sectoren beschikbaar zijn voor plaatsing. Je dient de sector dan alsnog handmatig vast te leggen.Standaard sector
Je kunt een standaard sector selecteren die gebruikt dient te worden bij het aanmaken van de plaatsing. Je kunt een keuze maken uit alle actieve sectoren.Kolom
Easyflex gebruikt de sector die je in het urenbestand heeft opgenomen.Handmatig
Easyflex selecteert geen sector in de plaatsing. Je dient de sector handmatig vast te leggen.
Nadat je de sector geselecteerd hebt dien je het beloningssysteem voor de plaatsing te selecteren. Wanneer je kiest voor inlenersbeloning, wordt de loonschaal automatisch gevuld met inlenersbeloning.
Wanneer je bij beloningssysteem kiest voor Uitzend CAO, kun je afhankelijk van de functie en het functieniveau kiezen voor normtabel en/ of instroomtabel.
Ten slotte kun je aangeven of er een loon- en of tarievenschema gebruikt dient te worden. Je hebt de volgende keuzes:
N.v.t.
Er wordt geen gebruik gemaakt van een loon- en/of tarievenschema.Automatisch
Er wordt automatisch een loon- en/of tarievenschema geselecteerd.Standaard loon- en/ of tarievenschema
Je kunt een standaard loon- en/of tarievenschema selecteren die gebruikt dient te worden bij het aanmaken van de plaatsing.Urenbestand
Easyflex gebruikt het loon- en/of tarievenschema die u in het urenbestand heeft opgenomen.Handmatig
Easyflex selecteert geen loon- en/of tarievenschema in de plaatsing. Je dient het loon- en/of tarievenschema handmatig vast te leggen.
Stap 5: E-mail instellingen
Deze optie kan alleen worden gebruikt wanneer Urenbestanden Premium actief is. Hieraan zijn kosten verbonden. Doormiddel van het instellen van een e-mail adres kunnen urenbestanden vanuit de relatie worden verstuurd naar Easyflex. Easyflex kan vervolgens de urenbestanden automatisch verwerken indien deze instelling is geactiveerd en de urenbestand definitie is ingericht zullen de uren automatisch worden verwerkt wanneer het bestand naar het vastgelegde e-mail adres word verstuurd. Voor meer informatie over Urenbestanden Premium klik hier.
Stap 6: Voorbeelden CSV Urenbestand-definities
Easyflex stelt drie voorbeelden van urenbestanden en bijbehorende urenbestand-definities ter beschikking. Deze urenbestand-definities kun je importeren in 'Beheer > Urenbestand-definities'.
Voorbeeld 1
Voorbeeld 1 bestaat uit een urenbestand-definitie en een urenbestand met daarin de minimale gegevens welke nodig zijn om een urenbestand te kunnen verwerken. De gegevens in voorbeeld 1:
Flexwerker registratienummer
Datum
Aantal
Als je de urenbestand-definitie hebt geïmporteerd in Easyflex worden in de tabbladen 'Algemeen' en 'Bestandsformaat' de specificaties van de definitie getoond. In het tabblad 'Algemeen' kun je tevens de naam van de definitie wijzigen. Indien gewenst kun je de urenbestand-definitie uitbreiden met bijvoorbeeld een standaard relatie behorende bij de definitie of een standaard looncomponent waar de aantallen in het urenbestand toe behoren. Hoe je deze standaarden kunt vastleggen staat beschreven in stap 1. Na het importeren van de urenbestand-definitie kun je de urenbestanden verwerken zoals beschreven in stap 5. Hieronder staan de urenbestand-definitie en het urenbestand. Beide bestanden kun je middels de rechtermuisknop en de optie 'Doel opslaan als' opslaan op uw computer.
Voorbeeld 2
Voorbeeld 2 bestaat uit een urenbestand-definitie en een urenbestand met daarin gegevens om een urenbestand te kunnen verwerken. In voorbeeld 2 wordt meer informatie betreffende de flexwerker, relatie en uren getoond:
Flexwerker registratienummer
Flexwerker BSN nummer
Relatie registratienummer
Relatie debiteurennummer
Datum
Looncomponent
Aantal
Percentage flexwerker
Percentage relatie
Kostenplaats
Als je de urenbestand-definitie hebt geïmporteerd in Easyflex worden in de tabbladen 'Algemeen', 'Bestandsformaat' en 'Hercoderen' de specificaties van de definitie getoond. In het tabblad 'Algemeen' kun je tevens de naam van de definitie wijzigen. Na het importeren van de urenbestand-definitie kun je de urenbestanden verwerken zoals beschreven in stap 5. Hieronder staan de urenbestand-definitie en het urenbestand. Beide bestanden kun je middels de rechtermuisknop en de optie 'Doel opslaan als' opslaan op je computer.
Voorbeeld 3
Voorbeeld 3 bestaat uit een urenbestand-definitie en een urenbestand met daarin gegevens welke nodig zijn om een urenbestand te kunnen verwerken. De extra gegevens in voorbeeld 3 tonen meer informatie betreffende de plaatsing en uren:
Flexwerker registratienummer
Flexwerker BSN nummer
Relatie registratienummer
Relatie debiteurennummer
Plaatsing registratienummer
het plaatsingsnummer zoals bekend in Easyflex
Looncomponent
Percentage flexwerker
Percentage relatie
Datum
Aantal
Uurloon
Tarief
Kostenplaats code
Als je de urenbestand-definitie hebt geïmporteerd in Easyflex worden in de tabbladen 'Algemeen', 'Bestandsformaat' en 'Hercoderen' de specificaties van de definitie getoond. In het tabblad 'Algemeen' kun je tevens de naam van de definitie wijzigen. Na het importeren van de urenbestand-definitie kun je de urenbestanden verwerken zoals beschreven in stap 5. Hieronder staan de urenbestand-definitie en het urenbestand. Beide bestanden kun je middels de rechtermuisknop en de optie 'Doel opslaan als' opslaan op je computer.
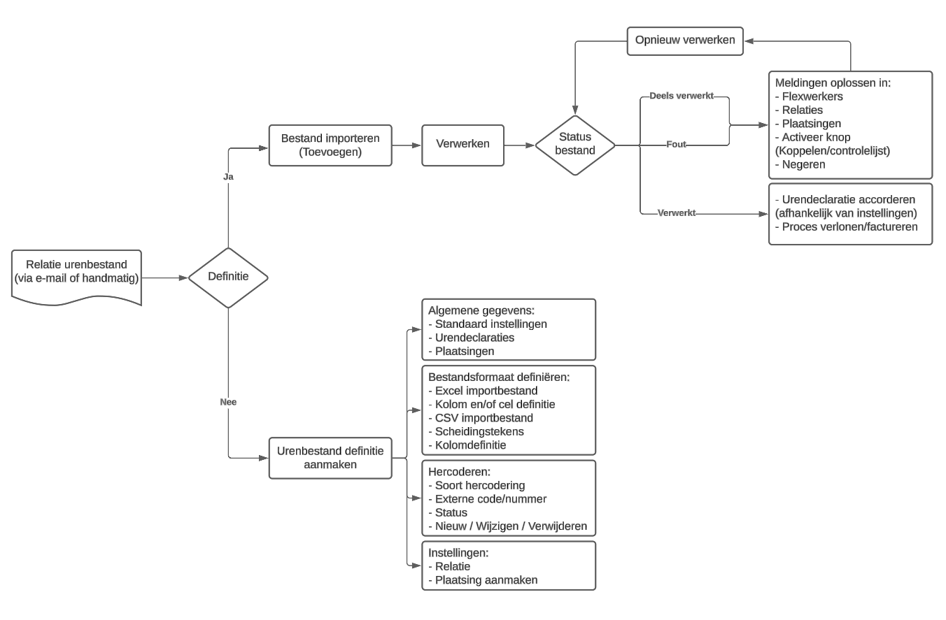
Stap 7: Urenbestanden importeren
Nadat een urenbestand definitie is vastgelegd kun je urenbestanden gaan importeren en verwerken in Easyflex. Dit kun je handmatig doen of automatisch doormiddel van Urenbestanden Premium. Handmatig kun je dit doen via het tabblad 'Backoffice > Urenbestanden'. In 'Backoffice' zijn alle urenbestanden van de werkmaatschappij terug te vinden. Op het tabblad worden alle urenbestanden in een overzicht getoond en kun je met de velden 'Volgorde', 'Filter op type' en 'Filter op status' filteren. Het is alleen mogelijk om urenbestanden te importeren als er een urenbestand definitie is vastgelegd. Hieronder wordt beschreven hoe je een urenbestand kunt importeren en verwerken.

Toevoegen
In het onderdeel 'Backoffice >Urenbestanden' kun je urenbestanden importeren maar ook de originele urenbestanden exporteren naar een computer. Dit doe je met de knop 'Exporteren origineel urenbestand'. Het tabblad 'Urenbestanden' bestaat uit vier onderdelen:
Verwijderen
Resultaten
Detail
Verwerken
Nieuw urenbestand toevoegen
Door het activeren van de knop 'Toevoegen' kun je een urenbestand vanaf je computer importeren in Easyflex. Tijdens het toevoegen wordt er gekeken onder welke definitie het urenbestand kan worden geplaatst. Als Easyflex een urenbestand niet automatisch kan definiëren dien je handmatig een definitie te koppelen. Dit doe je in het veld 'Definitie'.
Door Easyflex is er een standaard definitie toegevoegd voor o.a. het gebruik van CAO-tool. Dit is 'Urenimport definitie CAO Tool'.

Het urenbestand heeft nu de status 'Te verwerken'. De omschrijving van het urenbestand is de beschrijving zoals het urenbestand is opgeslagen op je computer. Deze omschrijving is te wijzigen door op de tekst te klikken. Het urenbestand is nu toegevoegd en klaar voor verwerking.
Urenbestand verwerken
Je selecteert het urenbestand dat je wilt gaan verwerken. Je kunt alleen de urenbestanden met status 'Te verwerken' of 'Deels verwerkt' selecteren. Een urenbestand met status 'Deels verwerkt' is al eerder verwerkt maar er zijn meldingen die je dient op te lossen om het urenbestand volledig te verwerken.
Als je meerdere urenbestanden tegelijk wilt verwerken dien je een vinkje te zetten in 'Kolom C' voor de urenbestanden. Door het activeren van de knop 'Verwerken' worden de urenbestanden verwerkt. Tijdens het verwerken worden o.a de loongegevens in de urendeclaraties gezet, automatisch plaatsingen aangemaakt en urendeclaraties worden klaargezet voor verloning of voor eindaccordering. Het urenbestand staat tijdens het verwerken op status 'In bewerking'. Na het verwerken kan een urenbestand drie statussen hebben:
Verwerkt
Deels verwerkt
Fout
Verwerkt
Als een urenbestand de status 'Verwerkt' heeft zijn alle regels uit het urenbestand verwerkt. Een volledig verwerkt urenbestand heeft de status 'Verwerkt'. Door het activeren van de knop 'Detail' open je een overzicht waarin alle regels staan. Het regelnummer van de regel uit het urenbestand, de relatie, de flexwerker en functie, de datum van de regel, het aantal, de eenheid, het soort looncomponent en de status van de regel worden in het overzicht getoond.

Wanneer je een regel selecteert wordt onder in het scherm de detailinformatie van de regel getoond. Met de knoppen 'Relatie', 'Flexwerker', 'Aanvraag' of 'Plaatsing' kom je rechtstreeks bij de relatie, de flexwerker of plaatsing van de regel. Met de knop 'Urendeclaratie' kun je de desbetreffende urendeclaratie raadplegen.
Via het scherm 'Frontoffice > Urenbestand details' kun je tevens alle regels met de status 'Fout' raadplegen.
Door het activeren van de knop 'Sluiten' keer je terug in het tabblad 'Urenbestanden'. Het urenbestand is volledig verwerkt en de urendeclaraties staan (afhankelijk van de geselecteerde instellingen in tabblad 'Urenbestand definities > Algemeen') klaar voor eindaccordering of voor verloning/ facturatie.
Deels verwerkt
Als een urenbestand de status 'Deels verwerkt' heeft, dan zijn niet alle regels verwerkt. Alle meldingen met betrekking tot deze regels dienen te worden opgelost voordat het urenbestand volledig kan worden verwerkt. Door het activeren van de knop 'Resultaten' opent het tabblad. Hier staan alle meldingen van niet verwerkte regels. Met de instellingen in het onderdeel 'Backoffice > urenbestanden > Resultaten > Algemeen' kun je filteren op meldingen.
Per regel wordt kort de melding beschreven. In de velden 'Detailgegevens' en 'Melding' wordt informatie over het resultaat getoond. In het veld 'Melding' staat wat je moet doen om de melding op te lossen.
Door het activeren van de knoppen 'Relaties', 'Flexwerkers', 'Aanvragen' of 'Plaatsingen', kun je direct naar de kaart van de relatie, flexwerker, aanvraag of plaatsing.
Voor de melding 'Hercodering', activeer je de knop 'Koppelen'. Je kunt nu het looncomponent hercoderen. De hercodering wordt automatisch in de urenbestand definitie opgeslagen in tabblad 'Urenbestand definities > Hercoderen'.

Als de melding een controle of aanpassing bij flexwerkers of relaties inhoudt, dan is de naam van de activeerknop 'Controlelijst'. Door het activeren van deze knop kunt je de controlelijst raadplegen van flexwerkers of relaties om de problemen op te lossen.
Als alle meldingen zijn opgelost kun je de knop 'Opnieuw verwerken' activeren. Het urenbestand wordt opnieuw verwerkt. Als het urenbestand volledig is verwerkt wordt dit vermeld in het tabblad 'Resultaten'. Door het activeren van de knop 'Sluiten' kom je terug in het tabblad 'Urenbestanden'. Het urenbestand is volledig verwerkt en de urendeclaraties staan (afhankelijk van de geselecteerde instellingen in tabblad 'Urenbestand definities > Algemeen') klaar voor eindaccordering of voor verloning/ facturatie.
Fout
Als een urenbestand de status 'Fout' heeft, is het urenbestand niet verwerkt. Tijdens het verwerken is er een fout opgetreden van het urenbestand als geheel. Dit kan bijvoorbeeld door het verkeerde of onbekende 'Type' van het bestand komen. Je kunt dit urenbestand verwijderen en opnieuw toevoegen als de fout is achterhaald.
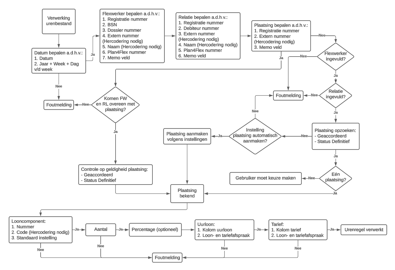
Stap 8: Urenbestand verwerken
Nadat je een urenbestand hebt geïmporteerd in Easyflex wordt het urenbestand middels het activeren van de knop 'Verwerken ' verwerkt. Het verwerkingsproces van een urenbestand wordt in deze stap uitgelegd.
Verwerkingsproces
Het verwerkingsproces van een urenbestand kan worden verdeeld in 8 stappen. Om uren te kunnen verwerken moet worden bepaald welke plaatsing het betreft, de datum waarop de uren moeten worden geboekt, welke soort uren betreft het en de eenheid (bv loon, tarief of hoeveelheid). Onderstaand de volgorde die het verwerkingsproces aanhoudt:
Bepalen van de datum
Bepalen van de flexwerker
Bepalen van de relatie
Bepalen van de plaatsing
Bepalen van het looncomponent
Bepalen van het aantal
Bepalen van het uurloon
Bepalen van het tarief

In de vierkante actie velden staan de kolommen die gedefinieerd kunnen worden in het urenbestand. Deze worden in volgorde gecontroleerd. Wanneer het systeem een veld herkend, word de volgende stap uitgevoerd en worden de velden die er onder staan genegeerd. Dit wil zeggen als je bijvoorbeeld een fout BSN heb gedefinieerd maar wel het juiste dossier nummer (van de flexwerker), relatie en plaatsing hebt ingevuld, je alsnog een fout krijgt tijdens de verwerking met de melding dat het BSN niet klopt.